HOME   LIST
‹–   –›

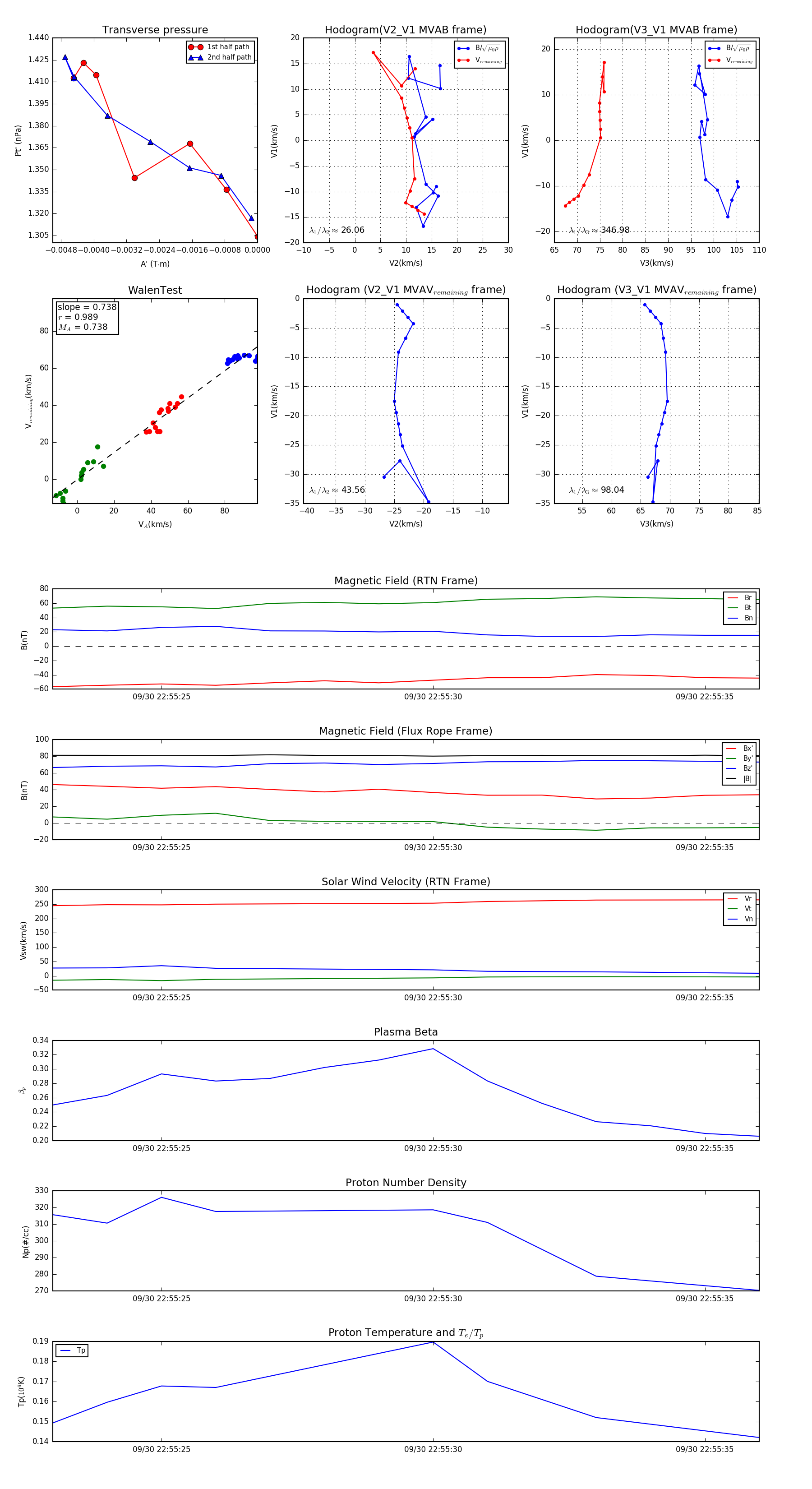
Flux Rope in 2023

Flux Rope Event 2023-09-30 22:55:23 ~ 2023-09-30 22:55:36 (14 seconds)


plot