HOME   LIST
‹–   –›

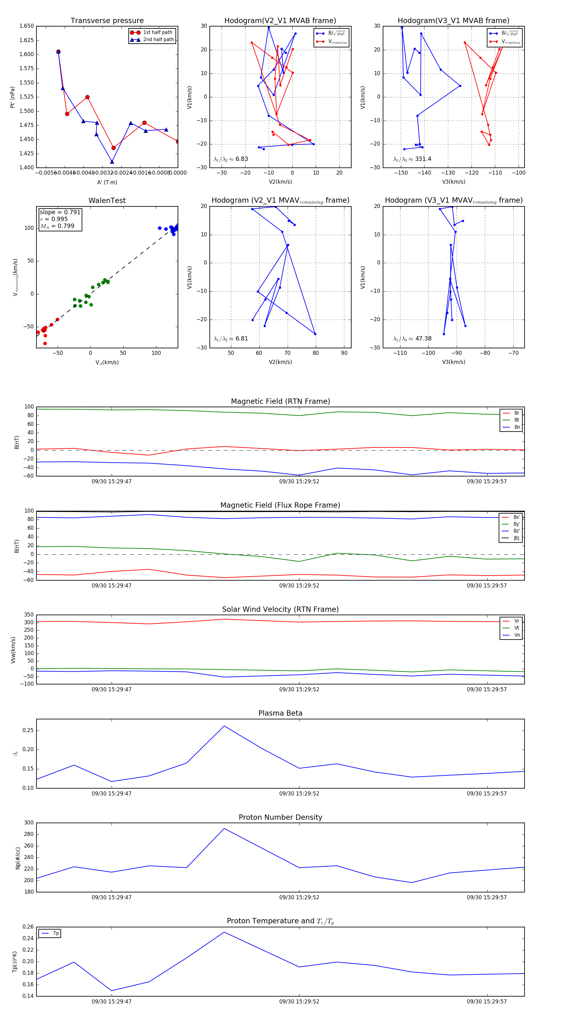
Flux Rope in 2023

Flux Rope Event 2023-09-30 15:29:45 ~ 2023-09-30 15:29:58 (14 seconds)


plot