HOME   LIST
‹–   –›

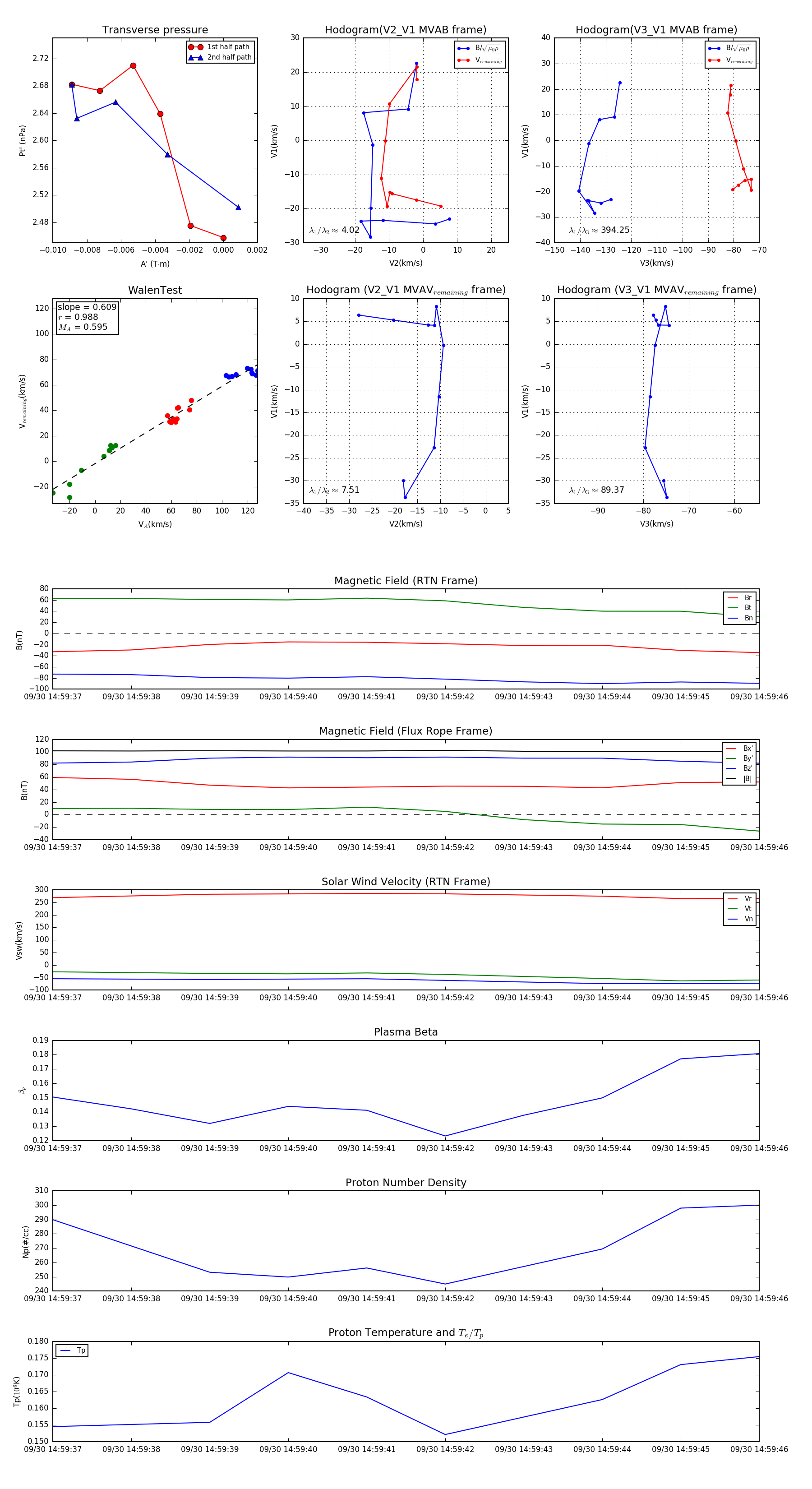
Flux Rope in 2023

Flux Rope Event 2023-09-30 14:59:37 ~ 2023-09-30 14:59:46 (10 seconds)


plot