HOME   LIST
‹–   –›

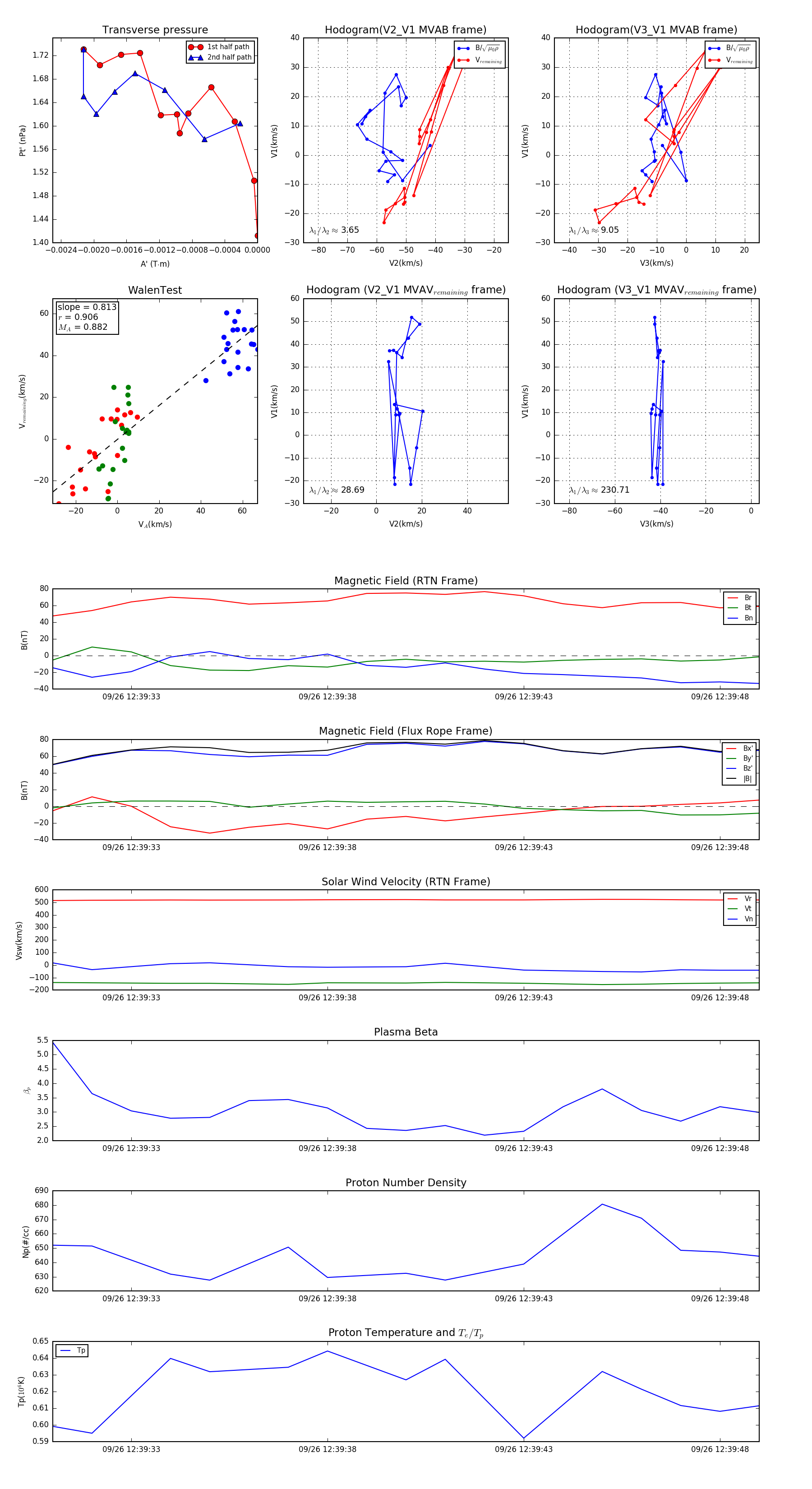
Flux Rope in 2023

Flux Rope Event 2023-09-26 12:39:31 ~ 2023-09-26 12:39:49 (19 seconds)


plot