HOME   LIST
‹–   –›

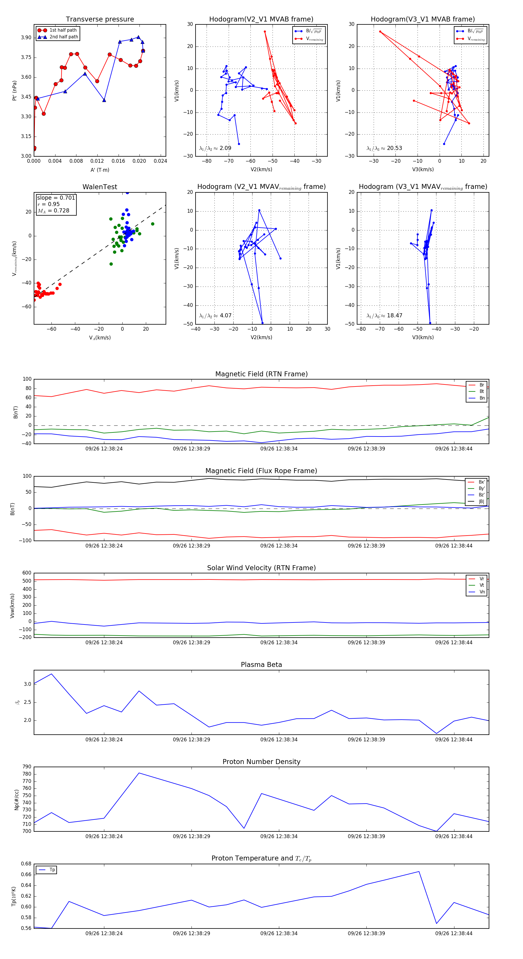
Flux Rope in 2023

Flux Rope Event 2023-09-26 12:38:20 ~ 2023-09-26 12:38:46 (27 seconds)


plot