HOME   LIST
‹–   –›

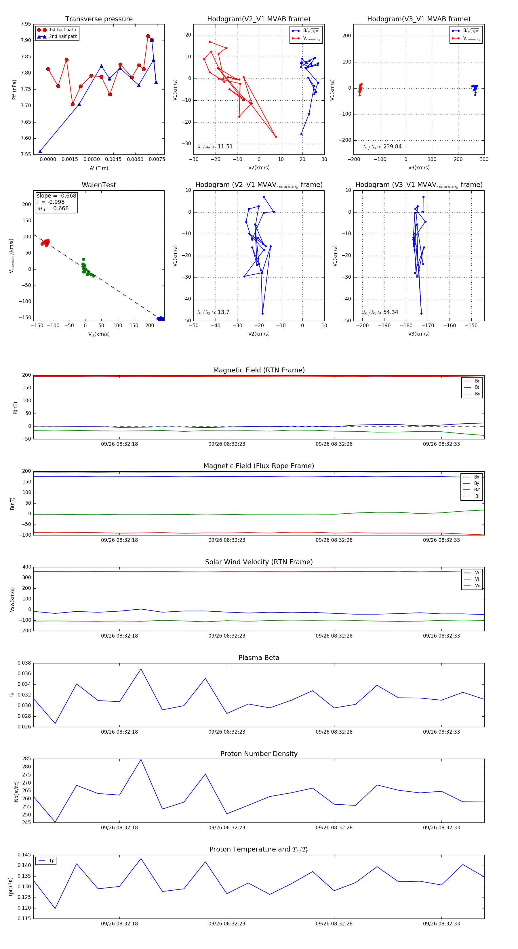
Flux Rope in 2023

Flux Rope Event 2023-09-26 08:32:14 ~ 2023-09-26 08:32:35 (22 seconds)


plot