HOME   LIST
‹–   –›

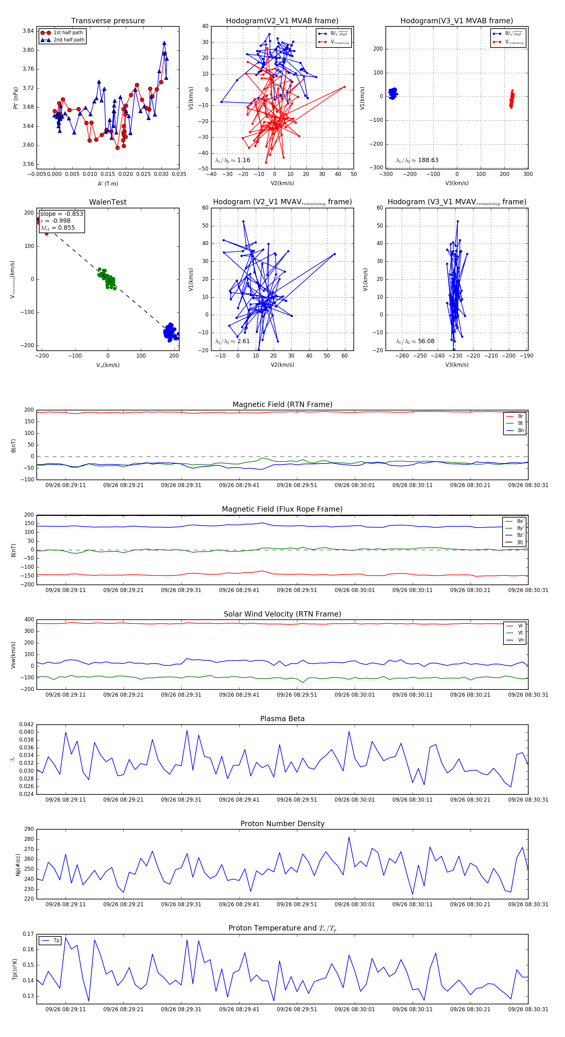
Flux Rope in 2023

Flux Rope Event 2023-09-26 08:29:06 ~ 2023-09-26 08:30:31 (86 seconds)


plot