HOME   LIST
‹–   –›

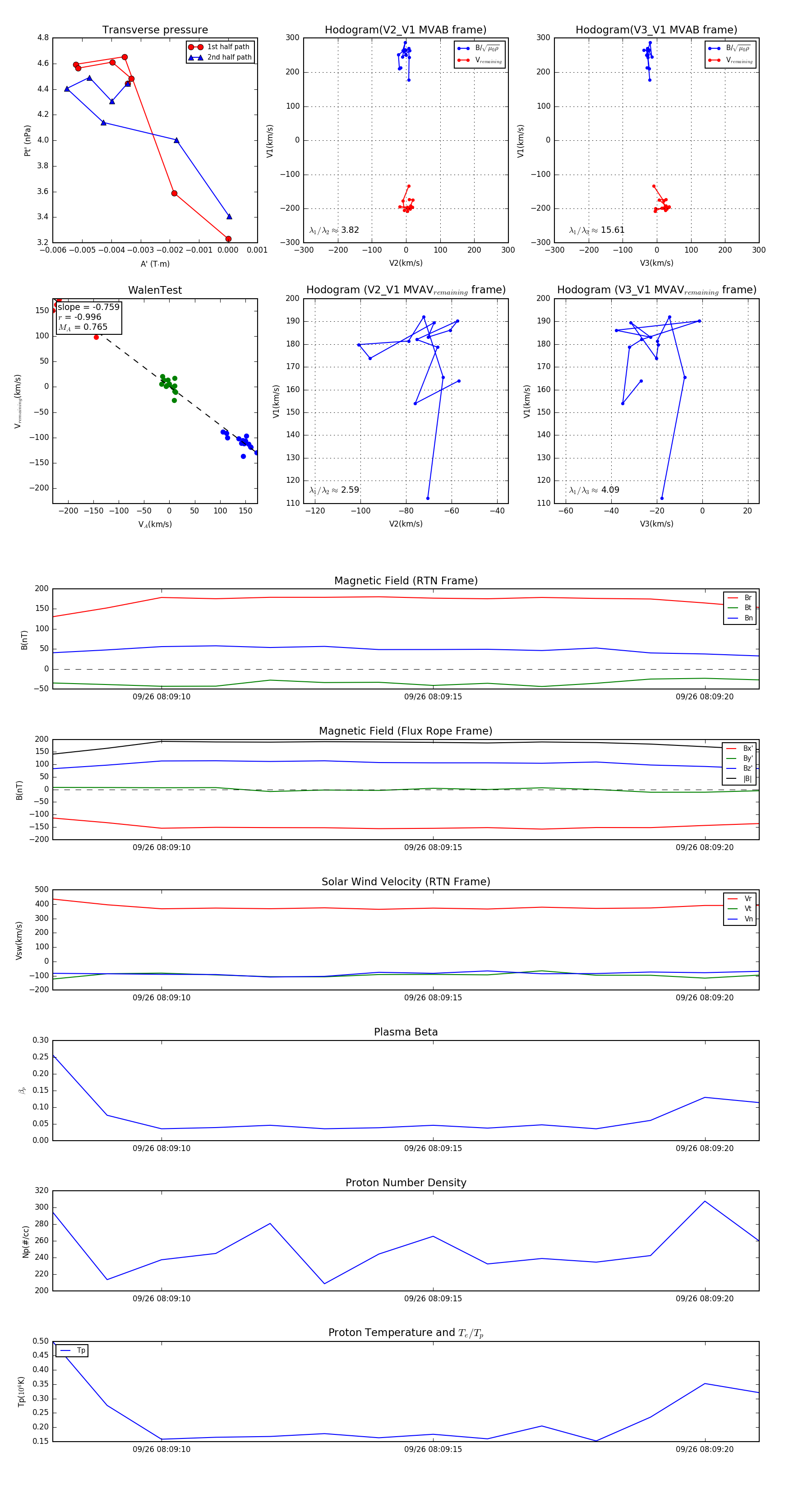
Flux Rope in 2023

Flux Rope Event 2023-09-26 08:09:08 ~ 2023-09-26 08:09:21 (14 seconds)


plot