HOME   LIST
‹–   –›

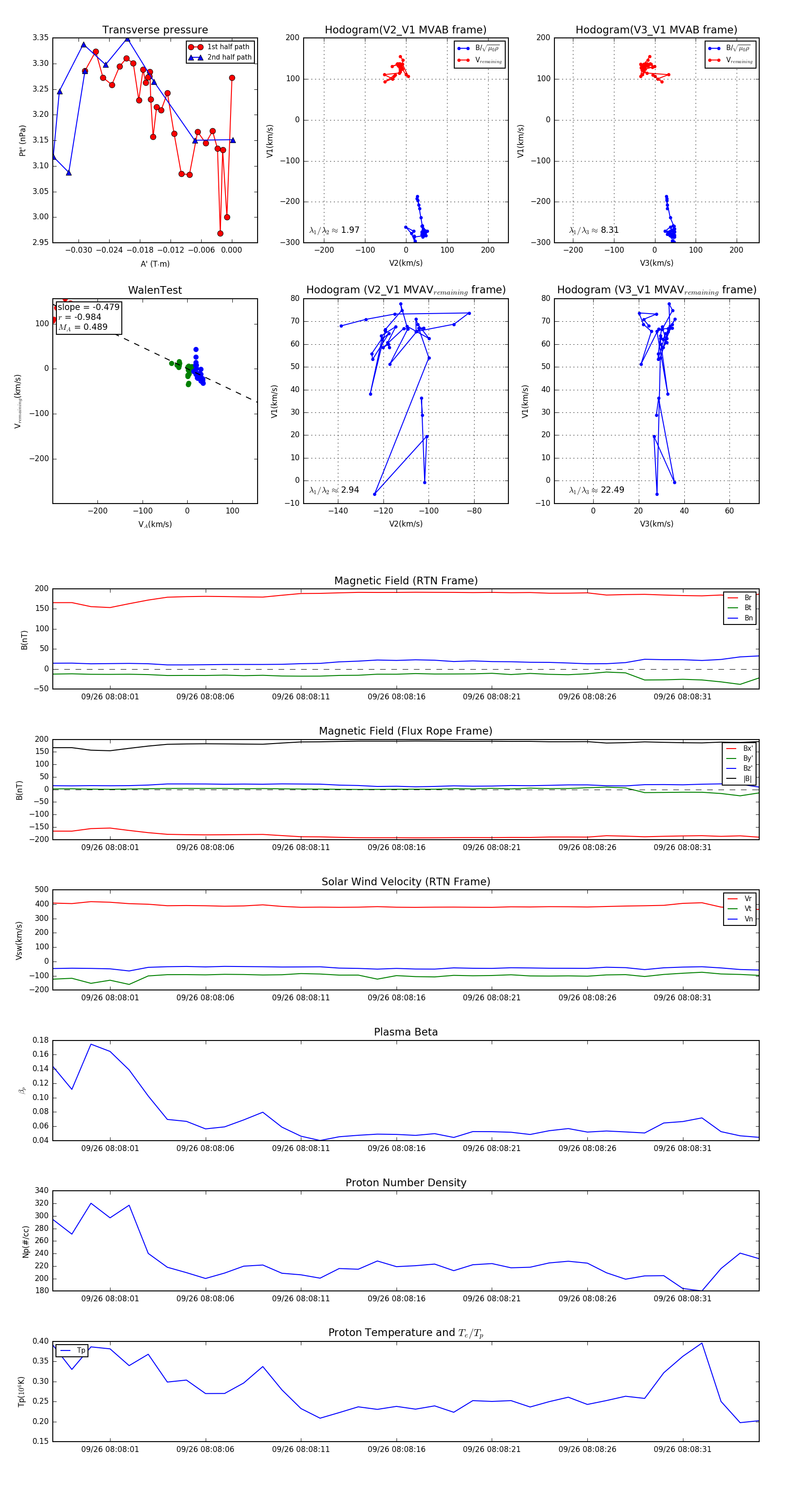
Flux Rope in 2023

Flux Rope Event 2023-09-26 08:07:58 ~ 2023-09-26 08:08:35 (38 seconds)


plot