HOME   LIST
‹–   –›

Flux Rope in 2023

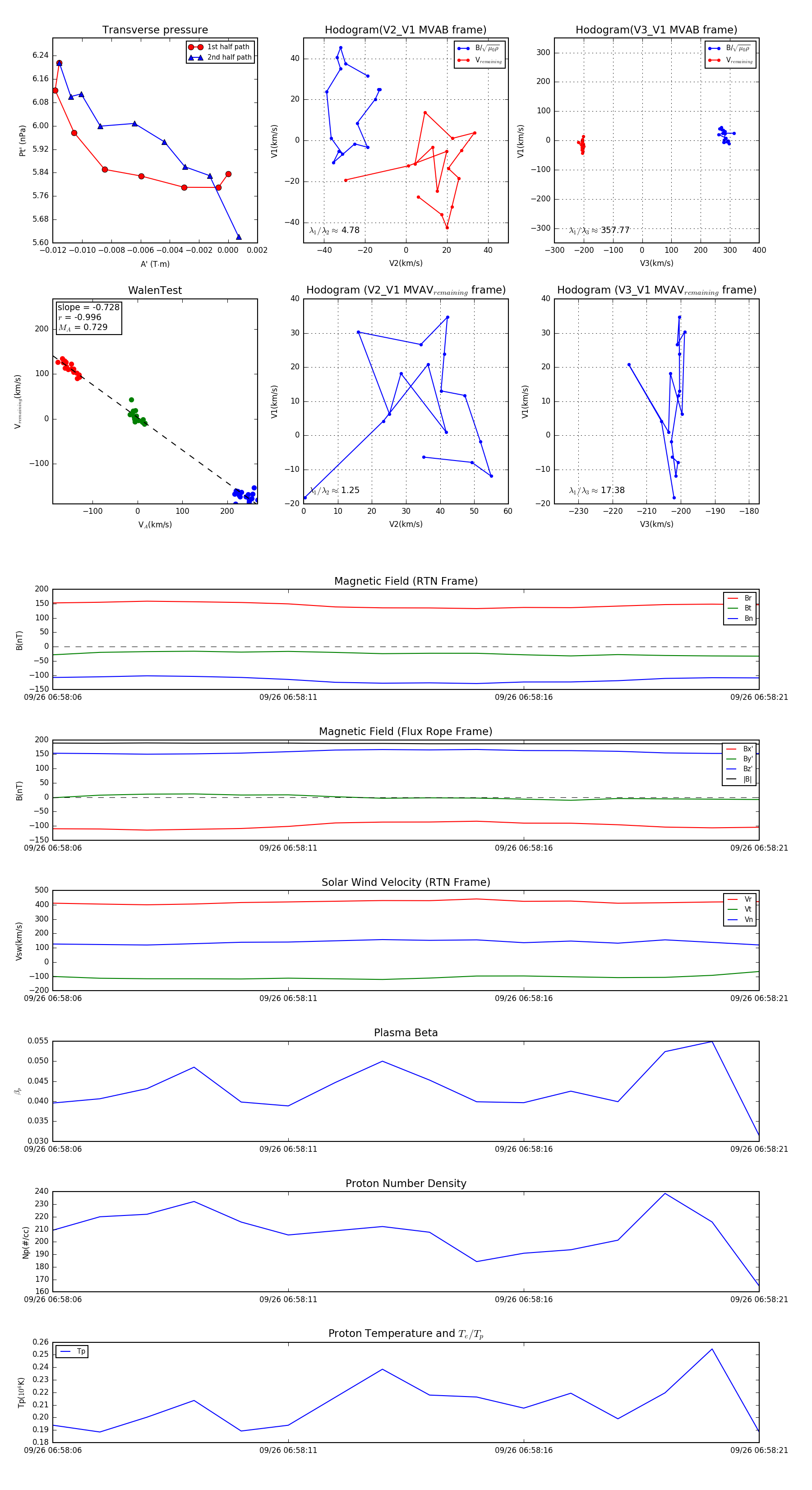
Flux Rope Event 2023-09-26 06:58:06 ~ 2023-09-26 06:58:21 (16 seconds)


plot