HOME   LIST
‹–   –›

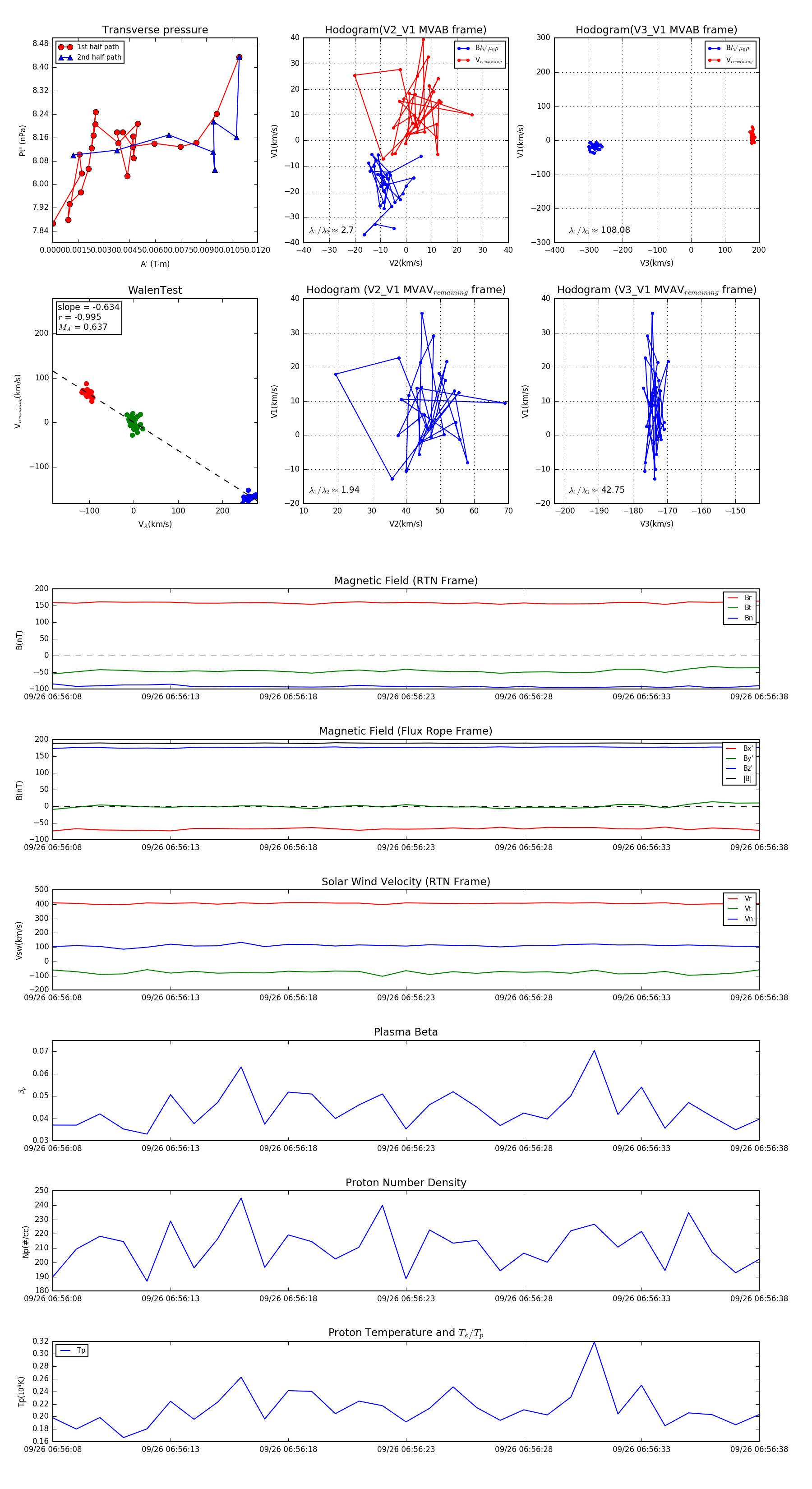
Flux Rope in 2023

Flux Rope Event 2023-09-26 06:56:08 ~ 2023-09-26 06:56:38 (31 seconds)


plot