HOME   LIST
‹–   –›

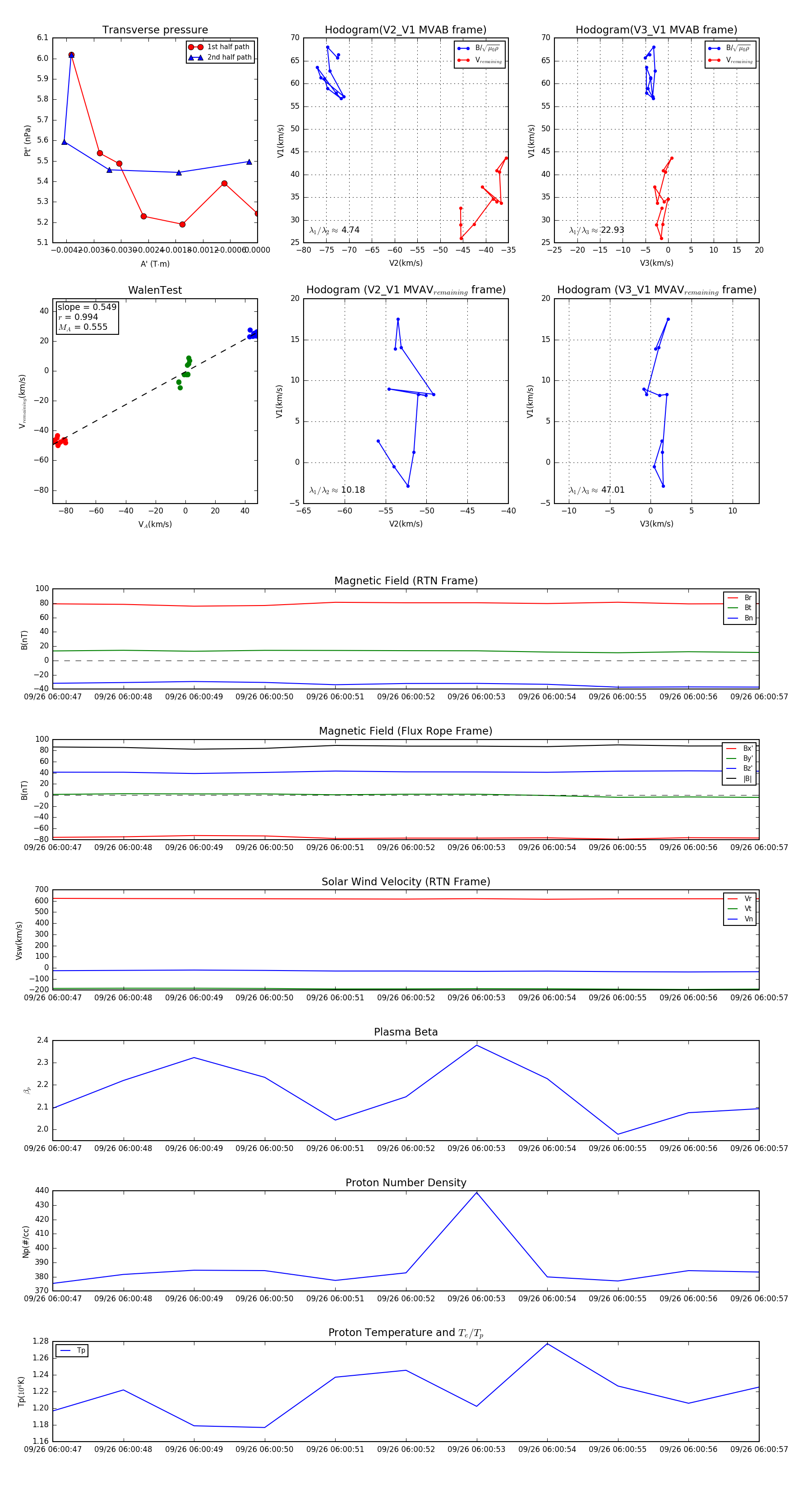
Flux Rope in 2023

Flux Rope Event 2023-09-26 06:00:47 ~ 2023-09-26 06:00:57 (11 seconds)


plot