HOME   LIST
‹–   –›

Flux Rope in 2023

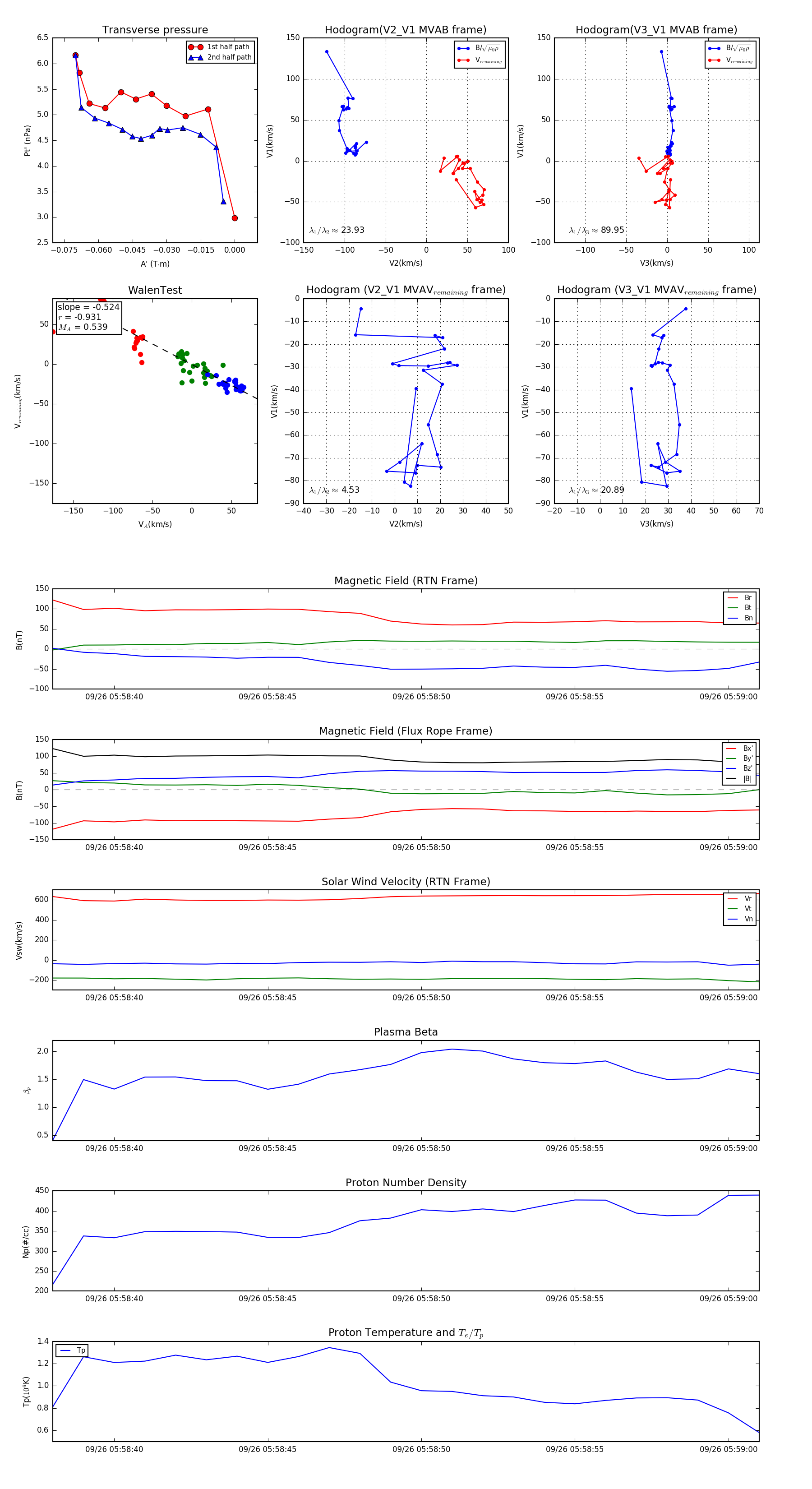
Flux Rope Event 2023-09-26 05:58:38 ~ 2023-09-26 05:59:01 (24 seconds)


plot