HOME   LIST
‹–   –›

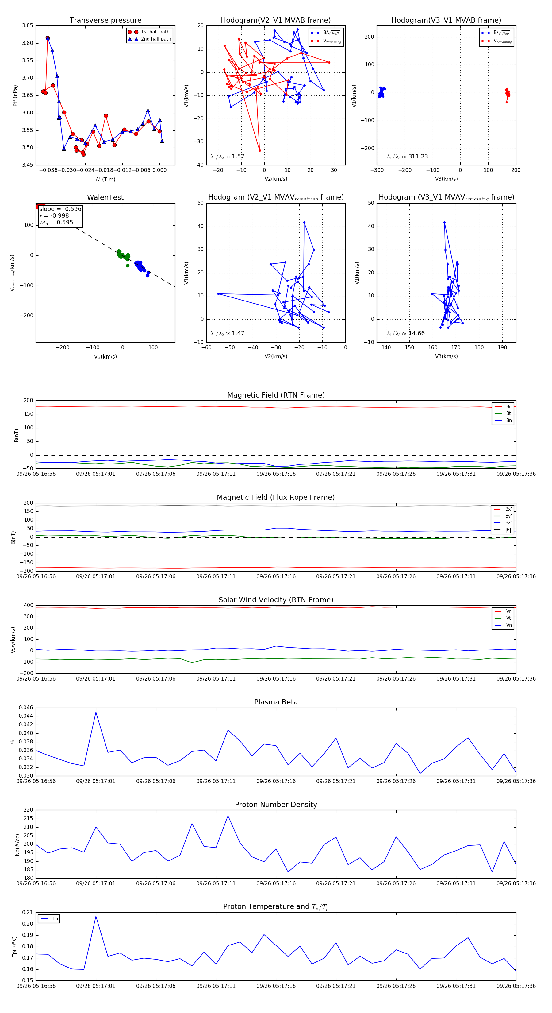
Flux Rope in 2023

Flux Rope Event 2023-09-26 05:16:56 ~ 2023-09-26 05:17:36 (41 seconds)


plot