HOME   LIST
‹–   –›

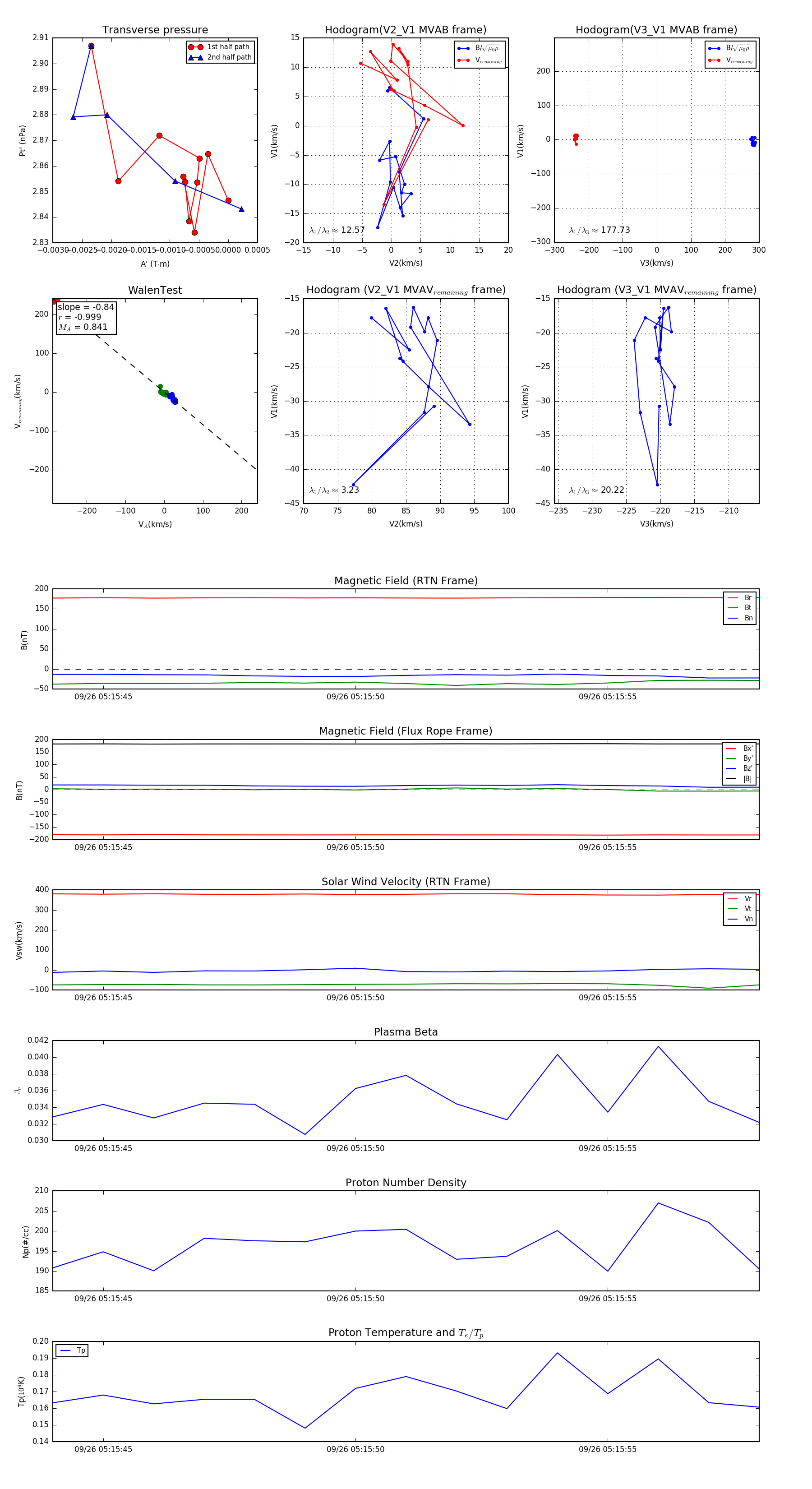
Flux Rope in 2023

Flux Rope Event 2023-09-26 05:15:44 ~ 2023-09-26 05:15:58 (15 seconds)


plot