HOME   LIST
‹–   –›

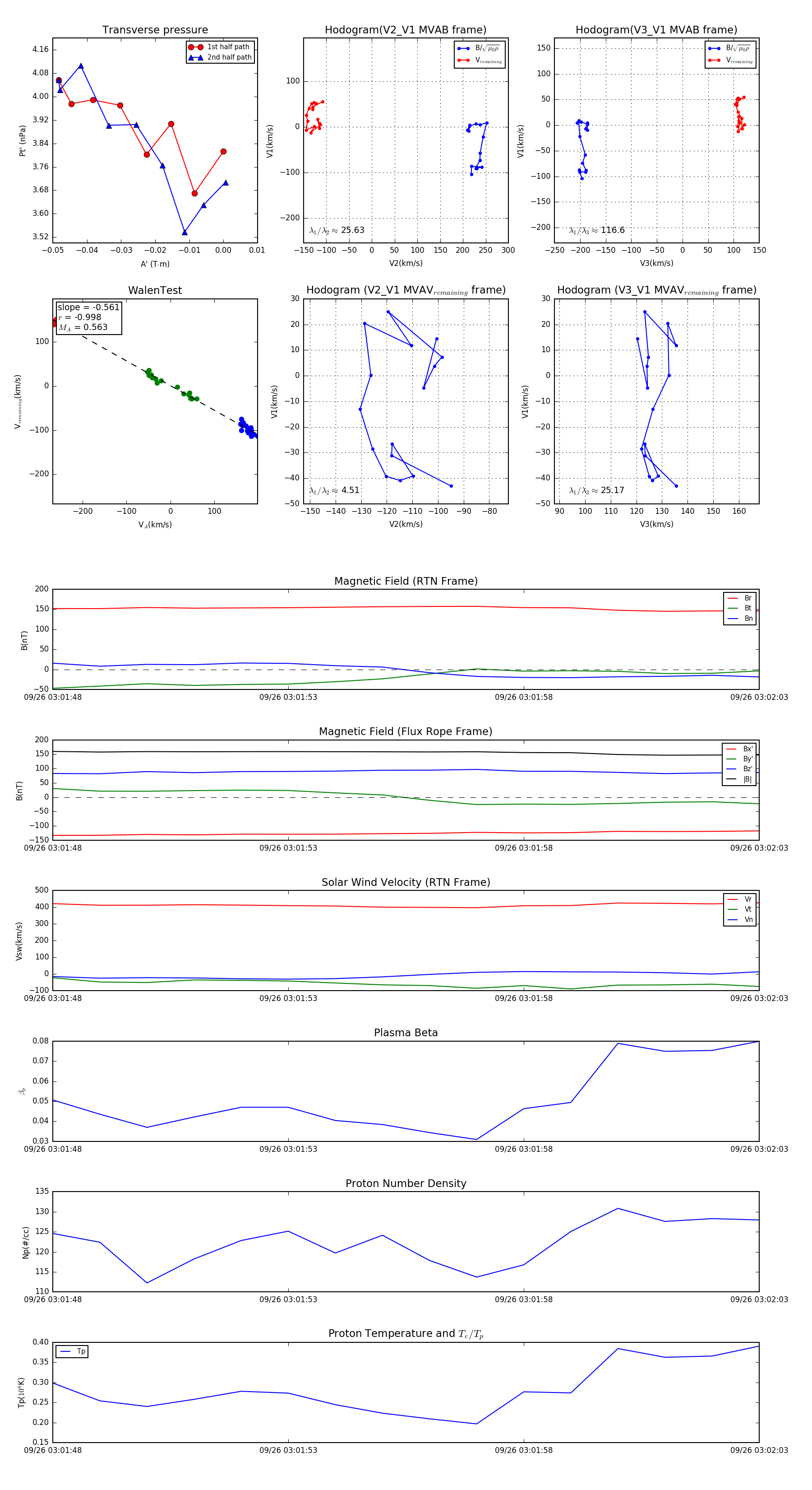
Flux Rope in 2023

Flux Rope Event 2023-09-26 03:01:48 ~ 2023-09-26 03:02:03 (16 seconds)


plot