HOME   LIST
‹–   –›

Flux Rope in 2023

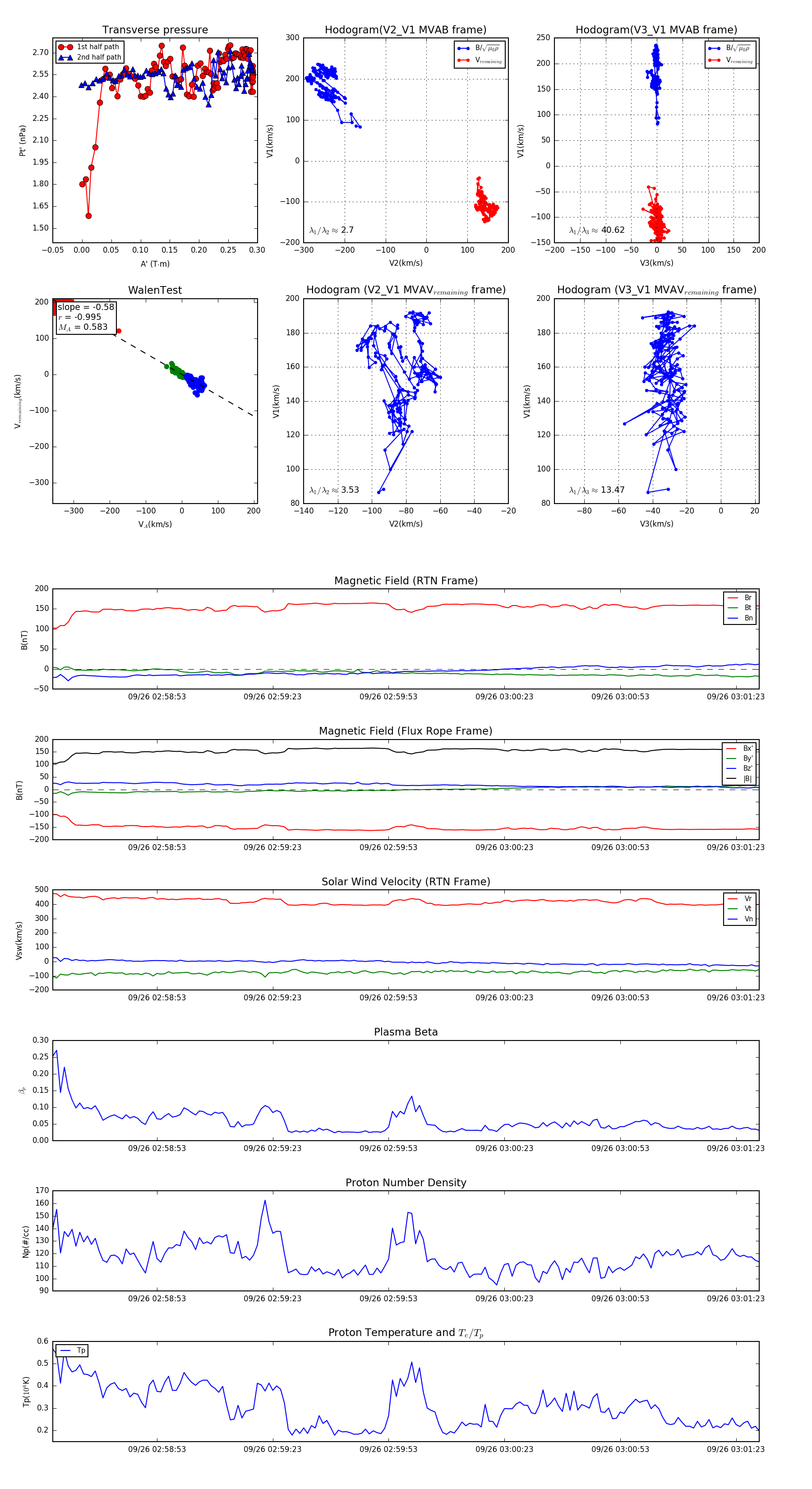
Flux Rope Event 2023-09-26 02:58:26 ~ 2023-09-26 03:01:29 (184 seconds)


plot