HOME   LIST
‹–   –›

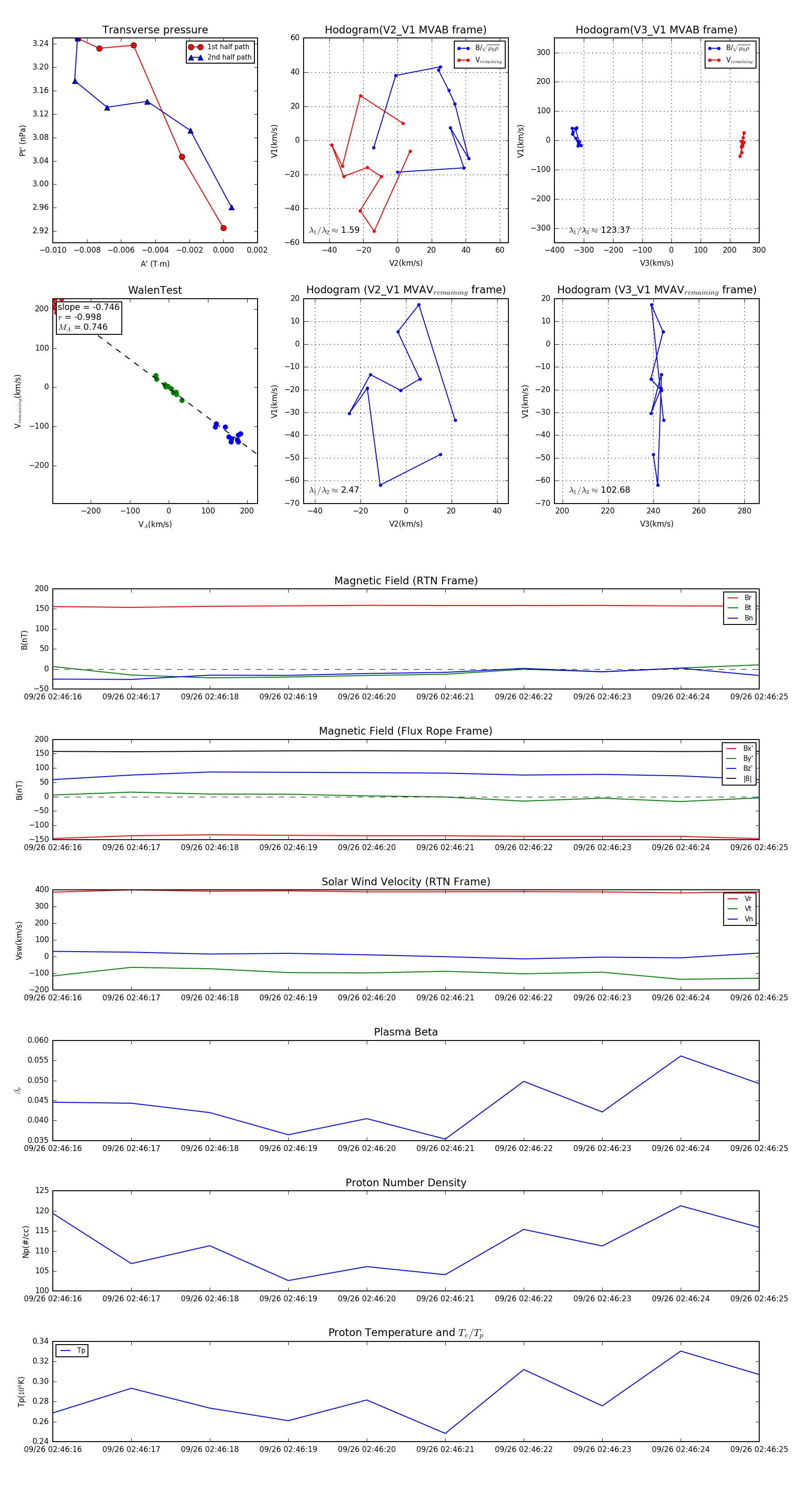
Flux Rope in 2023

Flux Rope Event 2023-09-26 02:46:16 ~ 2023-09-26 02:46:25 (10 seconds)


plot