HOME   LIST
‹–   –›

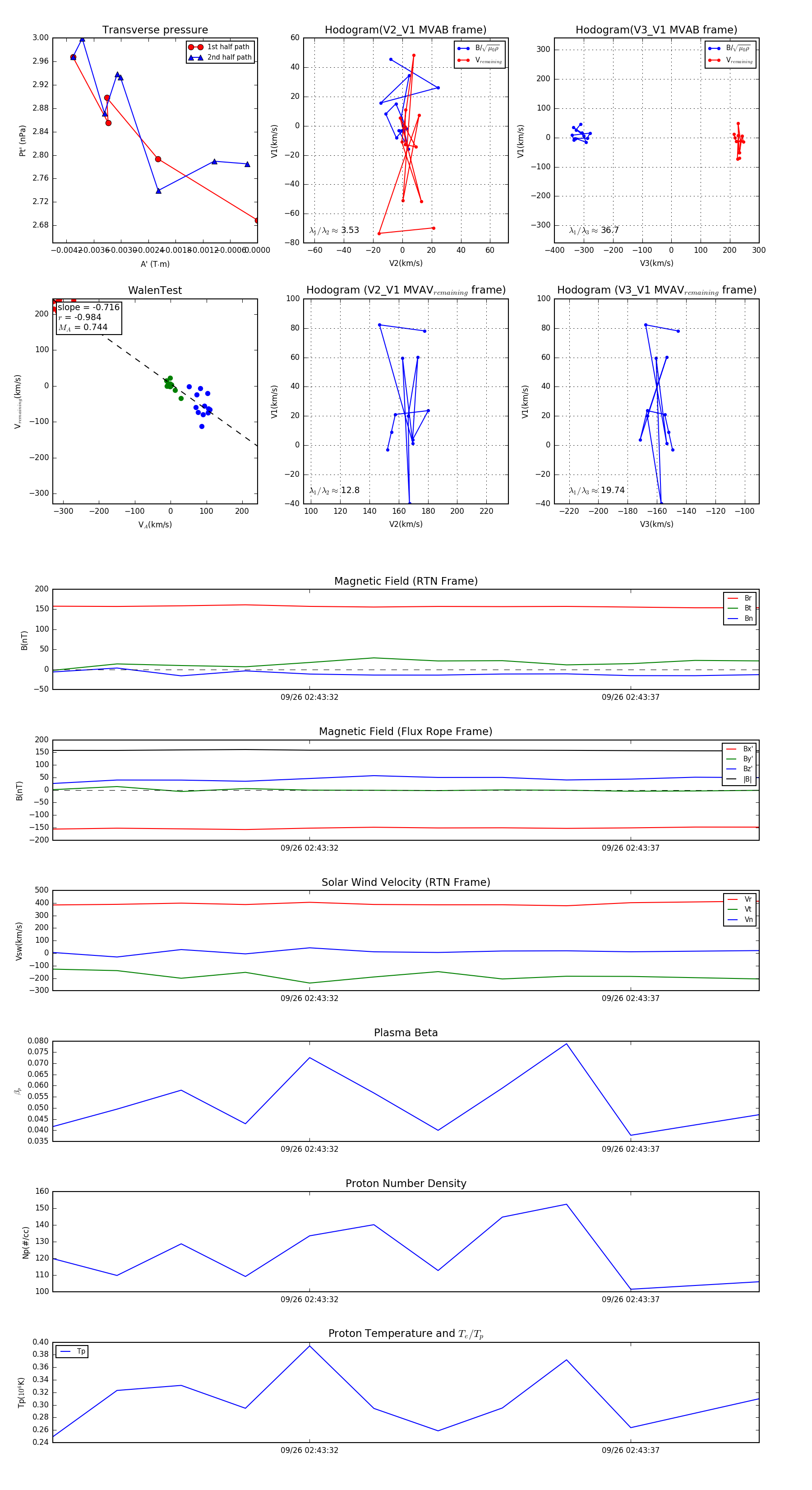
Flux Rope in 2023

Flux Rope Event 2023-09-26 02:43:28 ~ 2023-09-26 02:43:39 (12 seconds)


plot