HOME   LIST
‹–   –›

Flux Rope in 2023

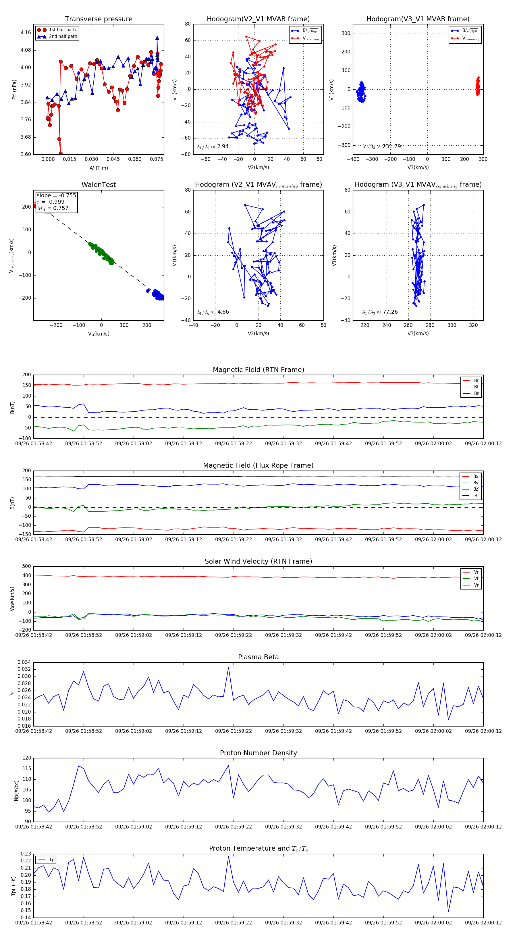
Flux Rope Event 2023-09-26 01:58:42 ~ 2023-09-26 02:00:12 (91 seconds)


plot