HOME   LIST
‹–   –›

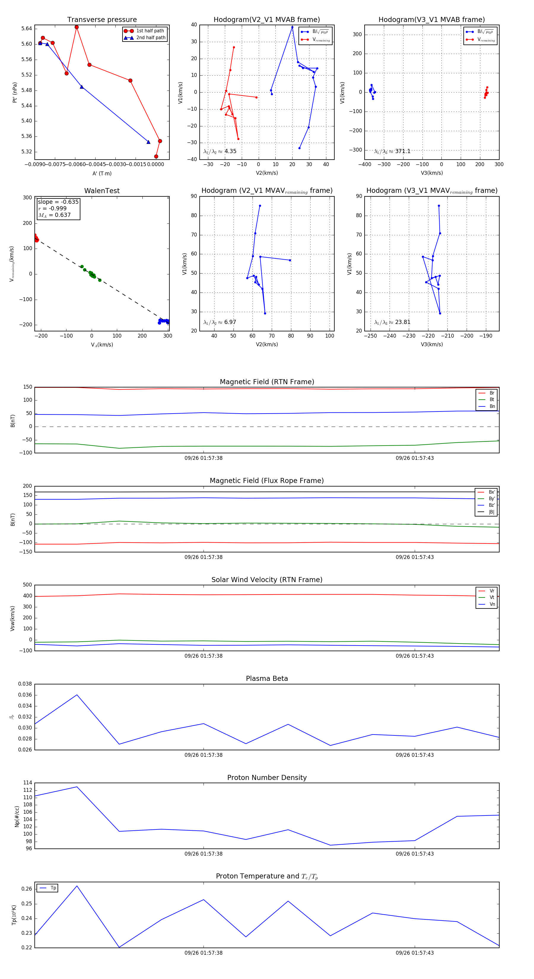
Flux Rope in 2023

Flux Rope Event 2023-09-26 01:57:34 ~ 2023-09-26 01:57:45 (12 seconds)


plot