HOME   LIST
‹–   –›

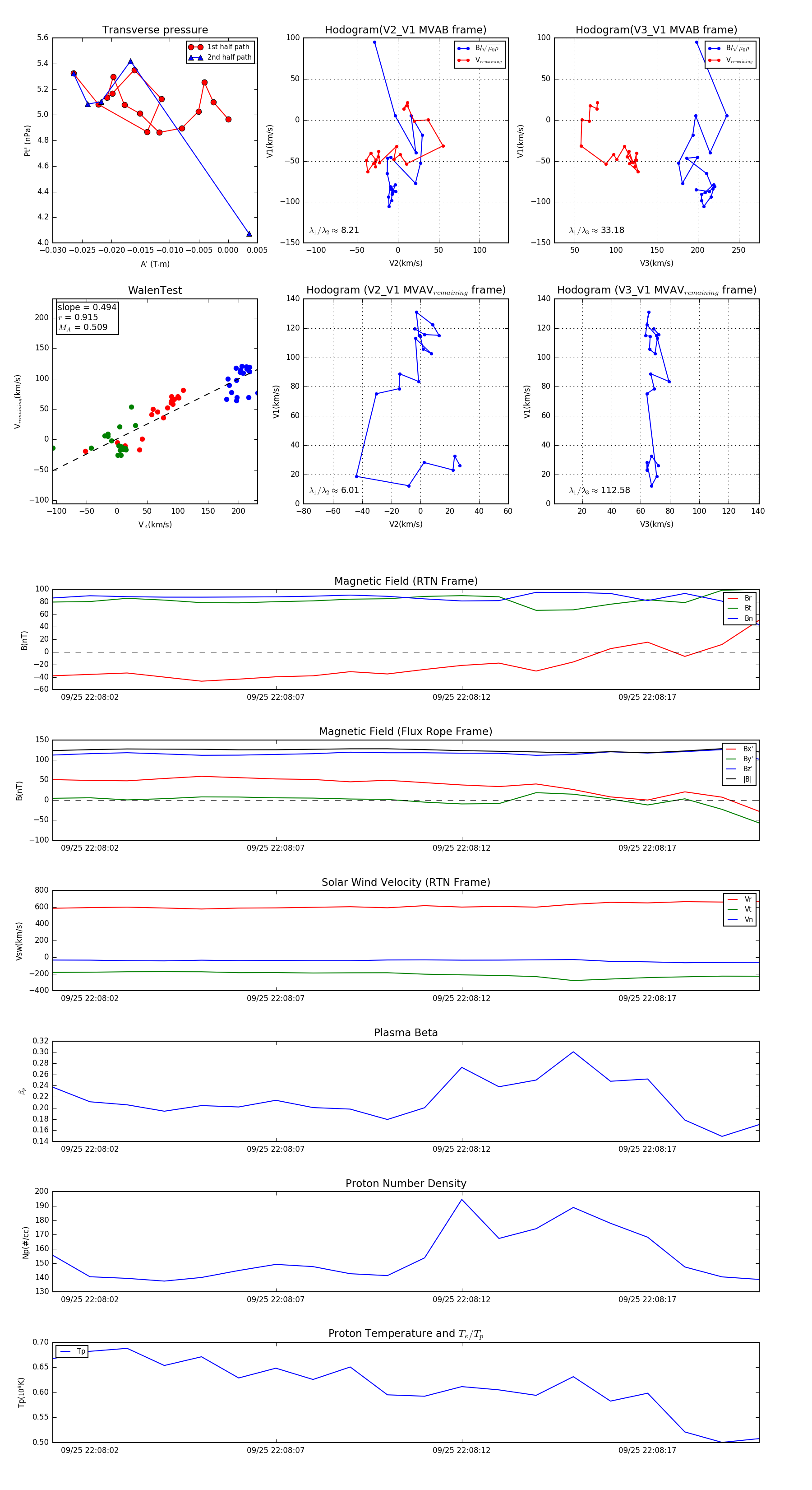
Flux Rope in 2023

Flux Rope Event 2023-09-25 22:08:01 ~ 2023-09-25 22:08:20 (20 seconds)


plot