HOME   LIST
‹–   –›

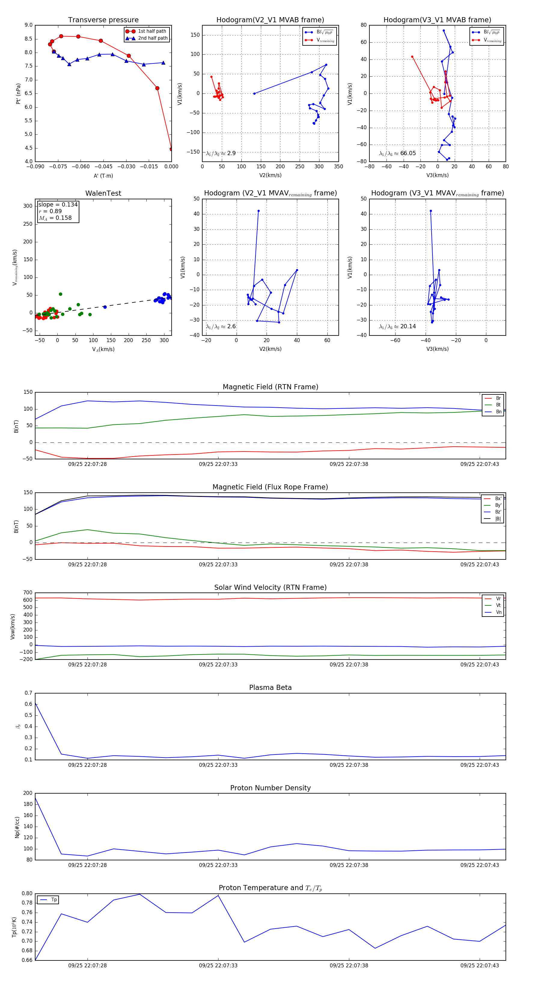
Flux Rope in 2023

Flux Rope Event 2023-09-25 22:07:26 ~ 2023-09-25 22:07:44 (19 seconds)


plot