HOME   LIST
‹–   –›

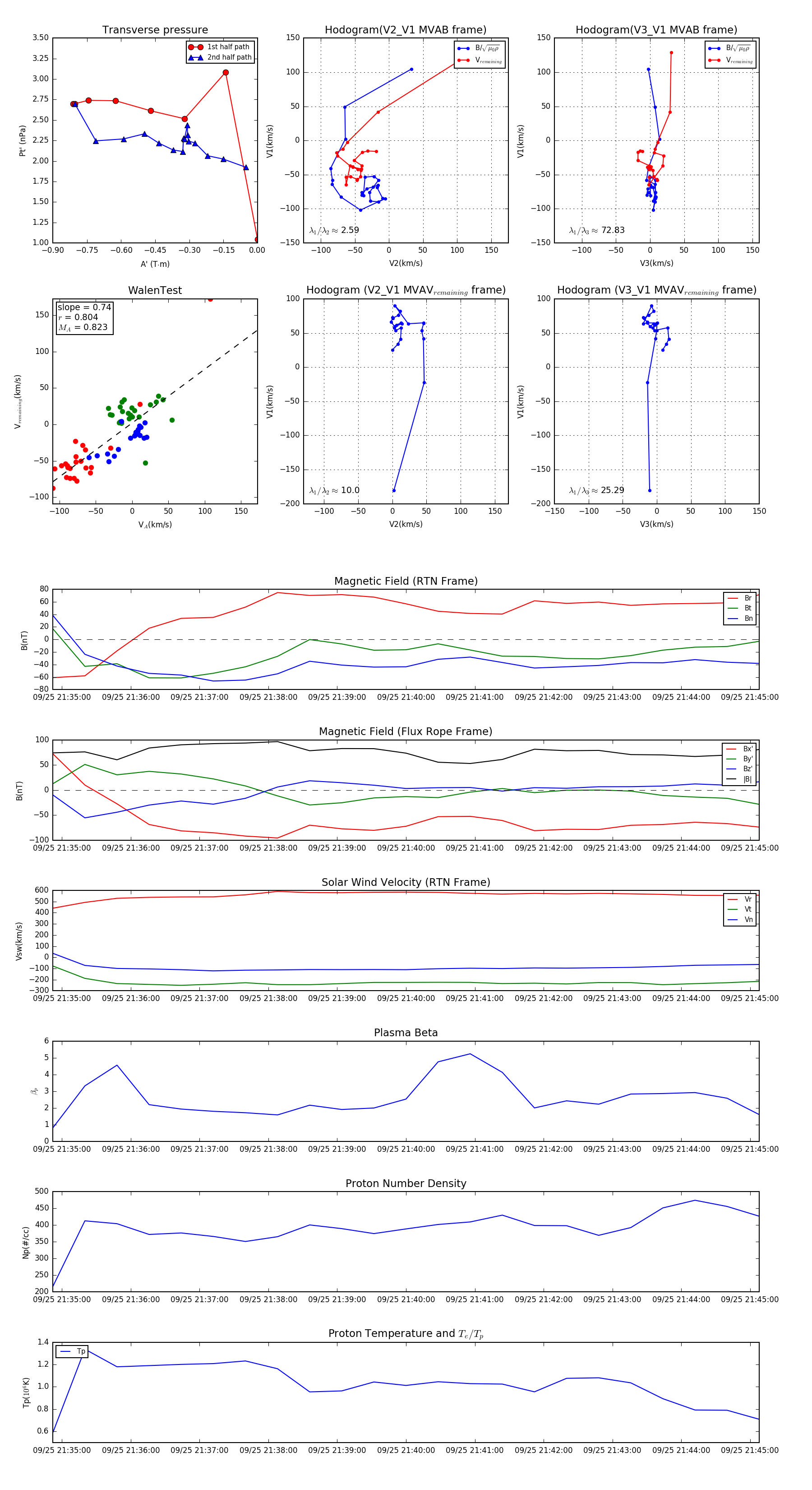
Flux Rope in 2023

Flux Rope Event 2023-09-25 21:34:52 ~ 2023-09-25 21:45:08 (617 seconds)


plot