HOME   LIST
‹–   –›

Flux Rope in 2023

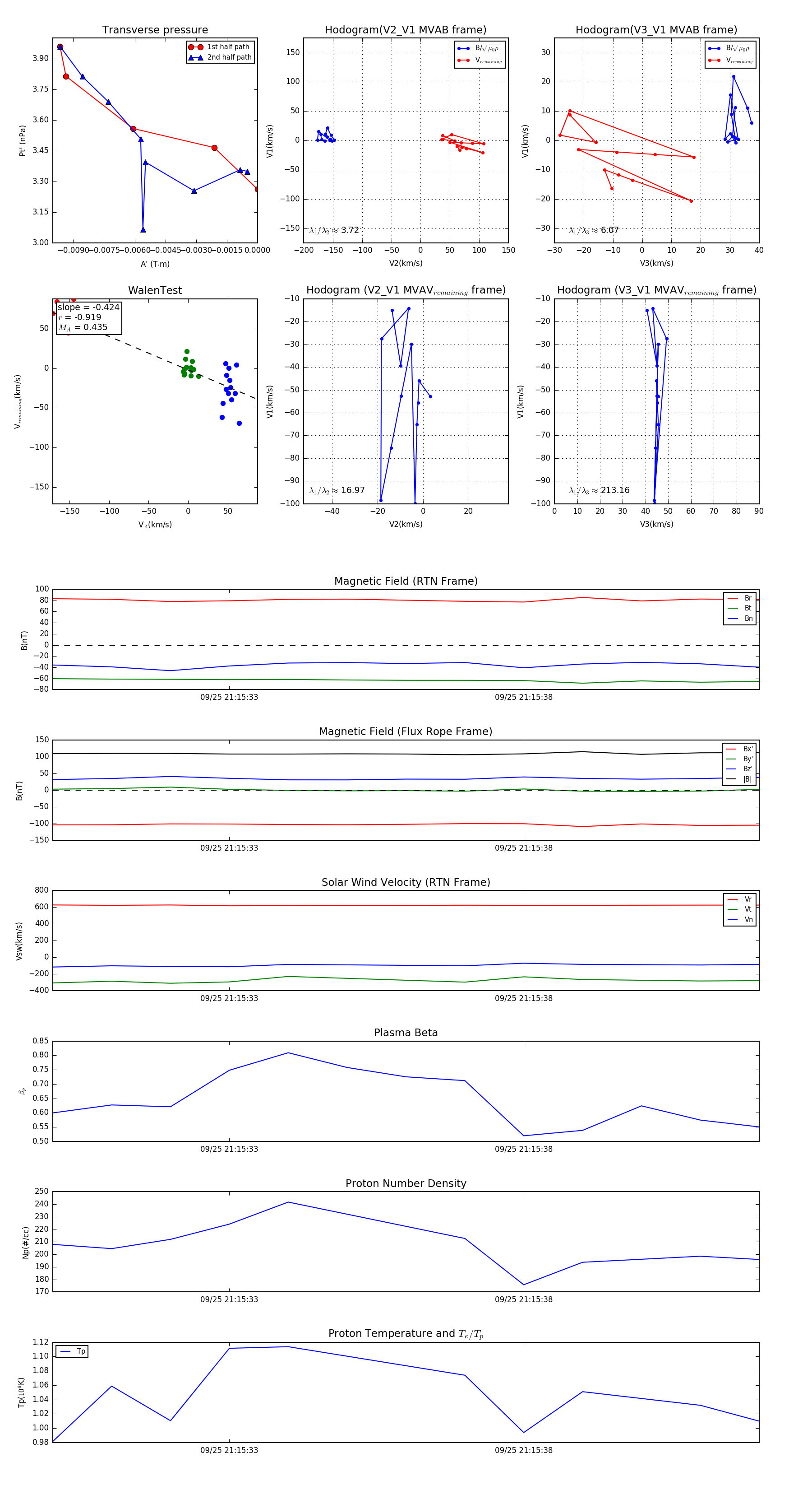
Flux Rope Event 2023-09-25 21:15:30 ~ 2023-09-25 21:15:42 (13 seconds)


plot