HOME   LIST
‹–   –›

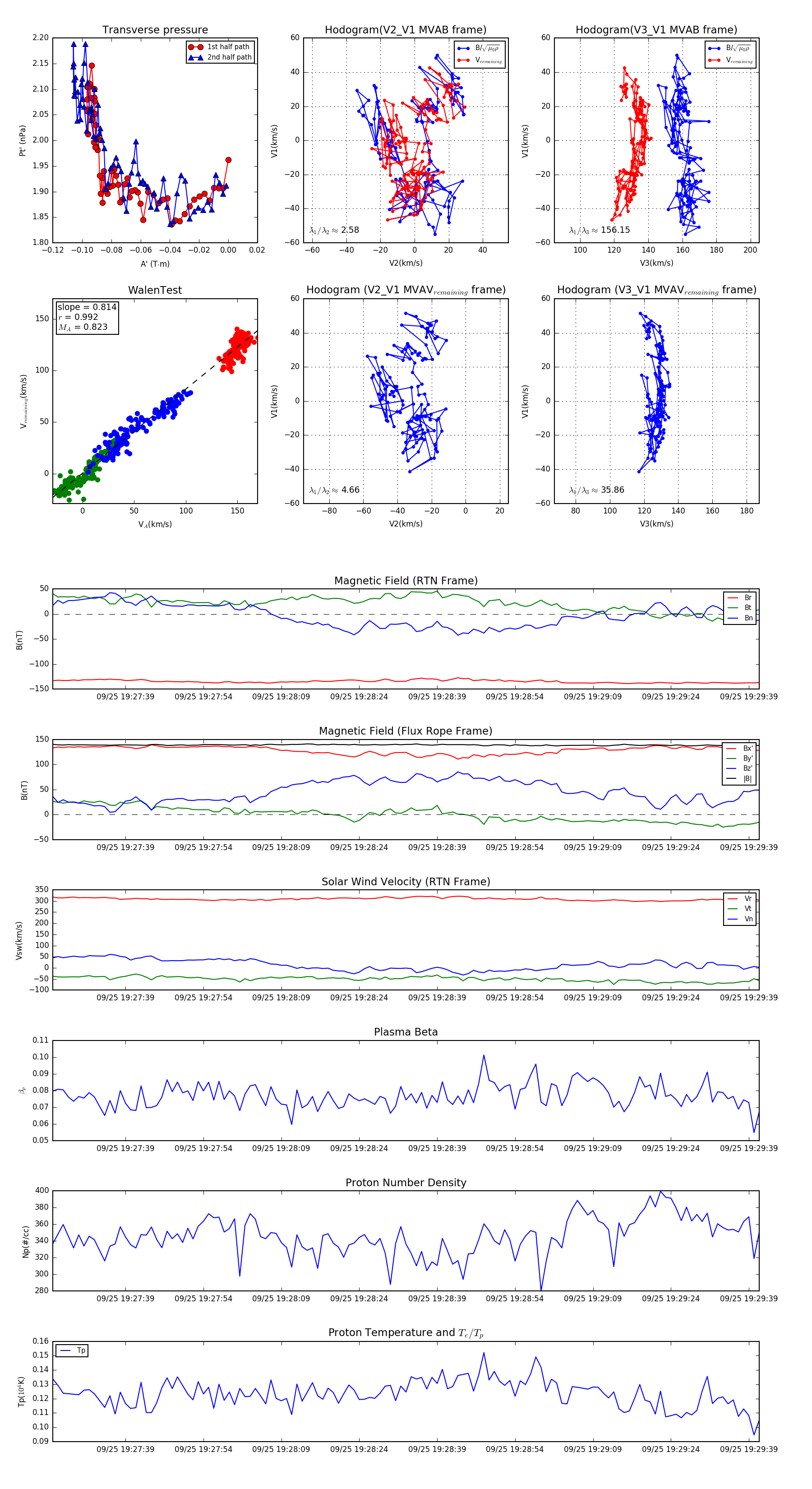
Flux Rope in 2023

Flux Rope Event 2023-09-25 19:27:25 ~ 2023-09-25 19:29:41 (137 seconds)


plot