HOME   LIST
‹–   –›

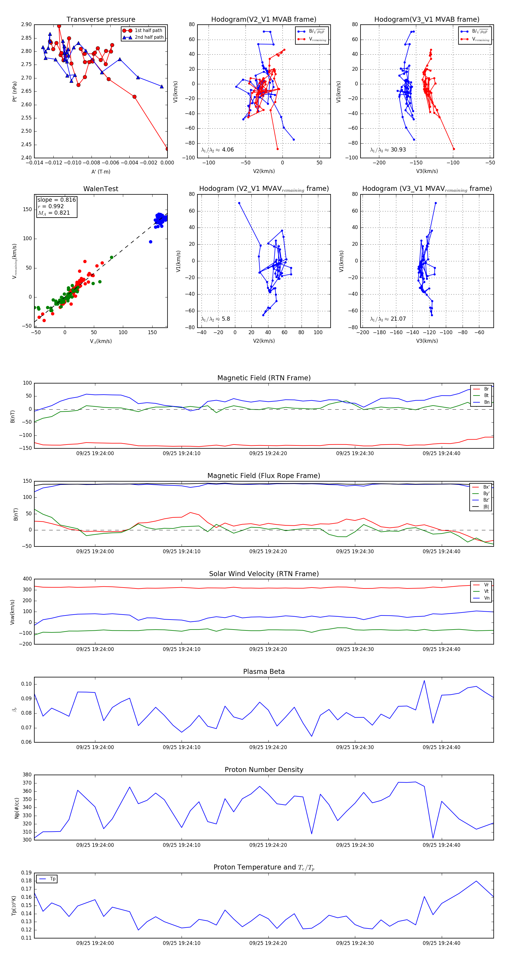
Flux Rope in 2023

Flux Rope Event 2023-09-25 19:23:53 ~ 2023-09-25 19:24:46 (54 seconds)


plot