HOME   LIST
‹–   –›

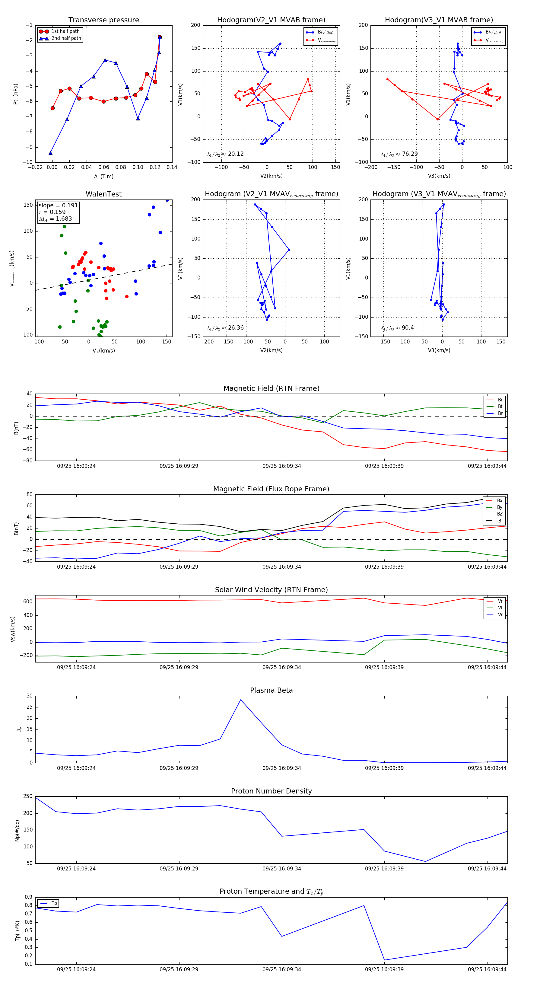
Flux Rope in 2023

Flux Rope Event 2023-09-25 16:09:22 ~ 2023-09-25 16:09:45 (24 seconds)


plot