HOME   LIST
‹–   –›

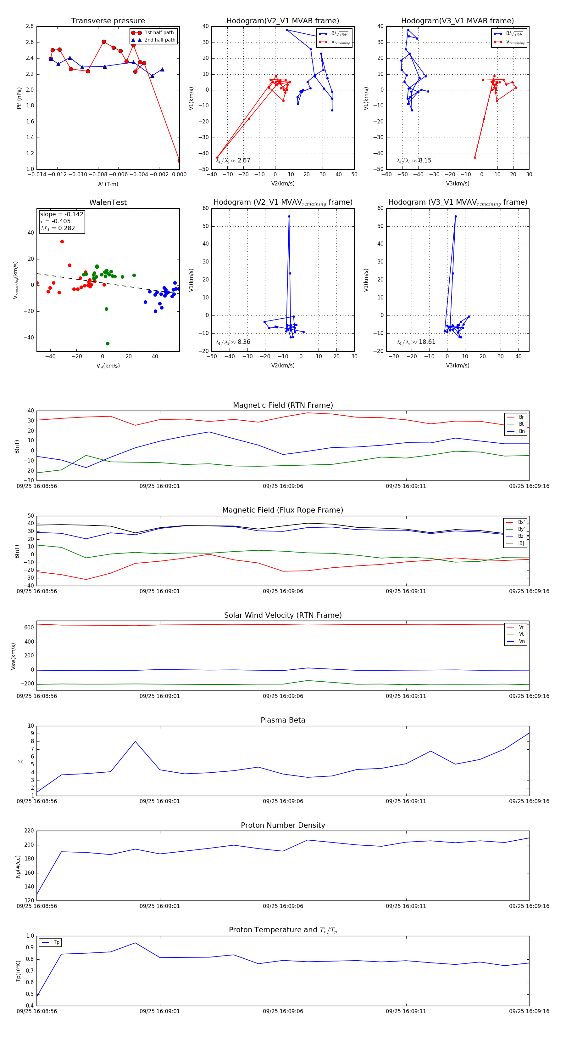
Flux Rope in 2023

Flux Rope Event 2023-09-25 16:08:56 ~ 2023-09-25 16:09:16 (21 seconds)


plot