HOME   LIST
‹–   –›

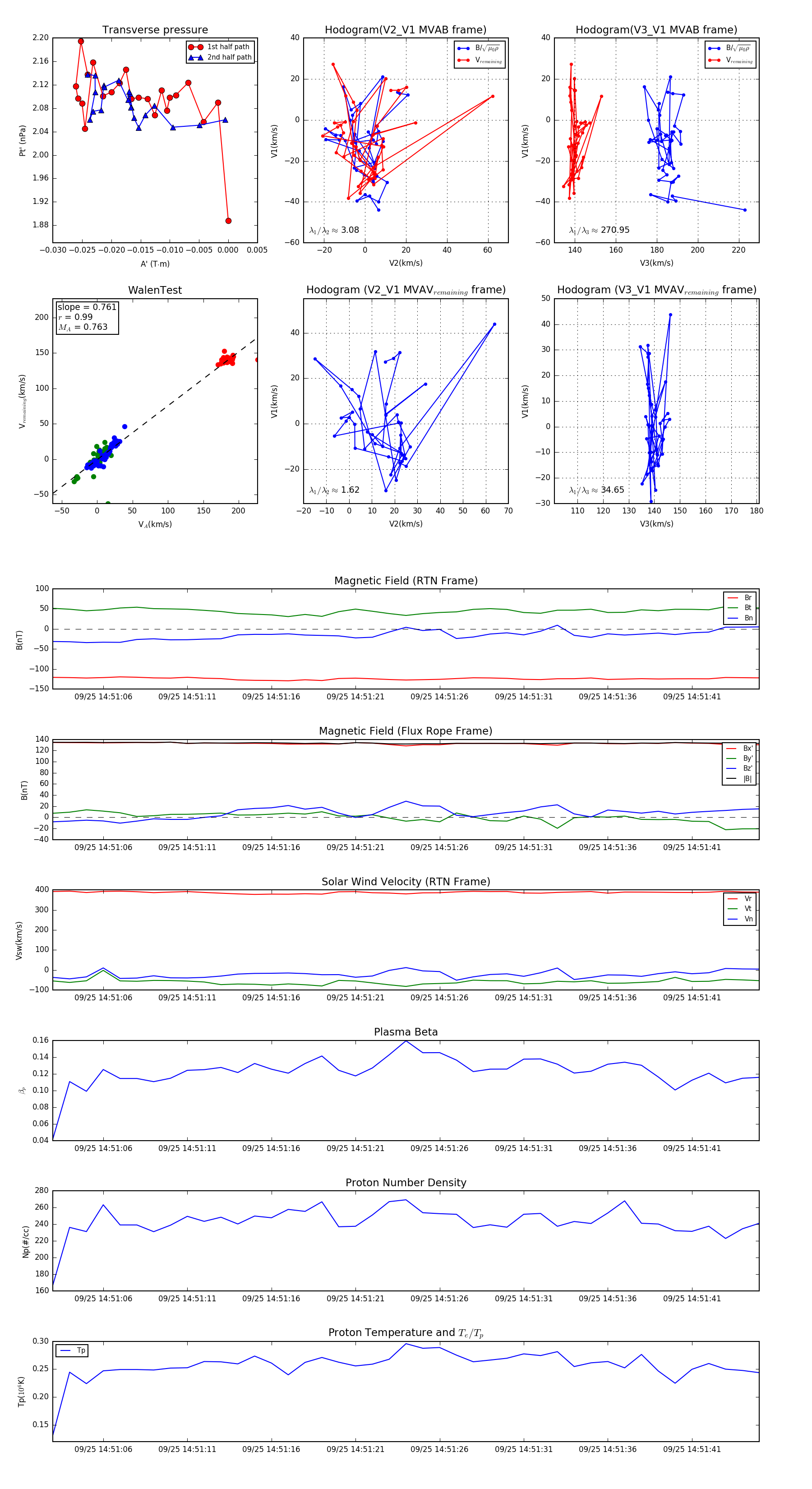
Flux Rope in 2023

Flux Rope Event 2023-09-25 14:51:03 ~ 2023-09-25 14:51:45 (43 seconds)


plot