HOME   LIST
‹–   –›

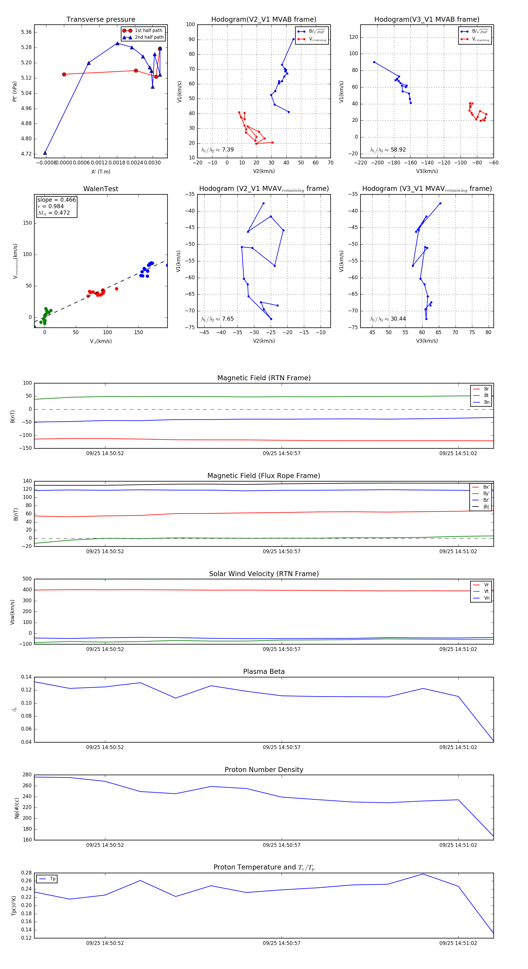
Flux Rope in 2023

Flux Rope Event 2023-09-25 14:50:50 ~ 2023-09-25 14:51:03 (14 seconds)


plot