HOME   LIST
‹–   –›

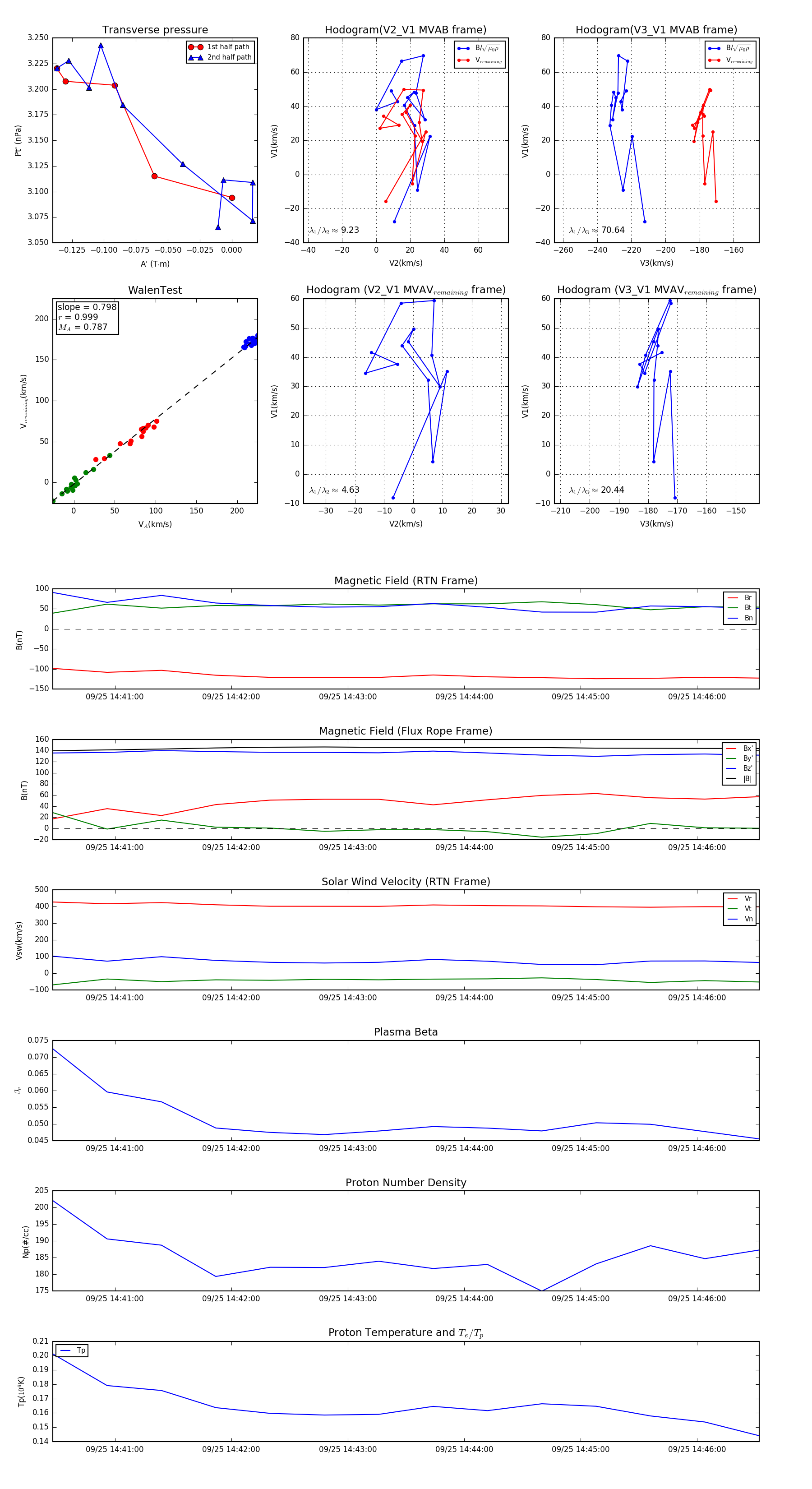
Flux Rope in 2023

Flux Rope Event 2023-09-25 14:40:28 ~ 2023-09-25 14:46:32 (365 seconds)


plot