HOME   LIST
‹–   –›

Flux Rope in 2023

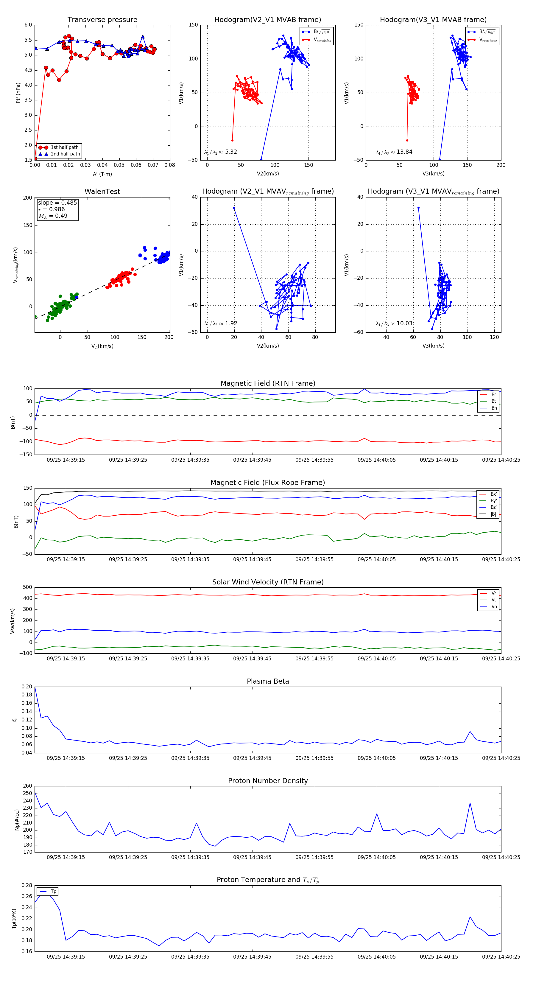
Flux Rope Event 2023-09-25 14:39:10 ~ 2023-09-25 14:40:25 (76 seconds)


plot