HOME   LIST
‹–   –›

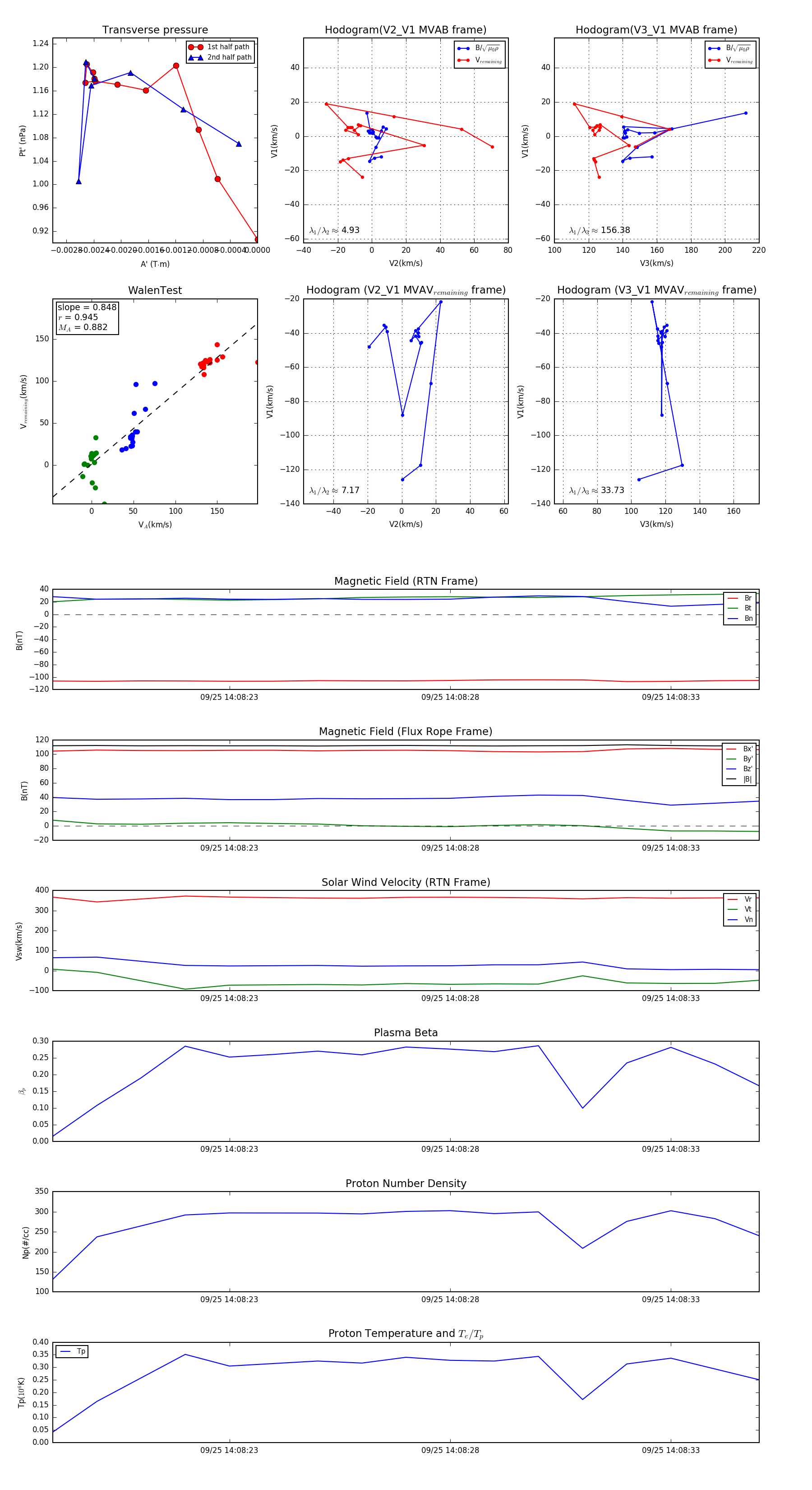
Flux Rope in 2023

Flux Rope Event 2023-09-25 14:08:19 ~ 2023-09-25 14:08:35 (17 seconds)


plot