HOME   LIST
‹–   –›

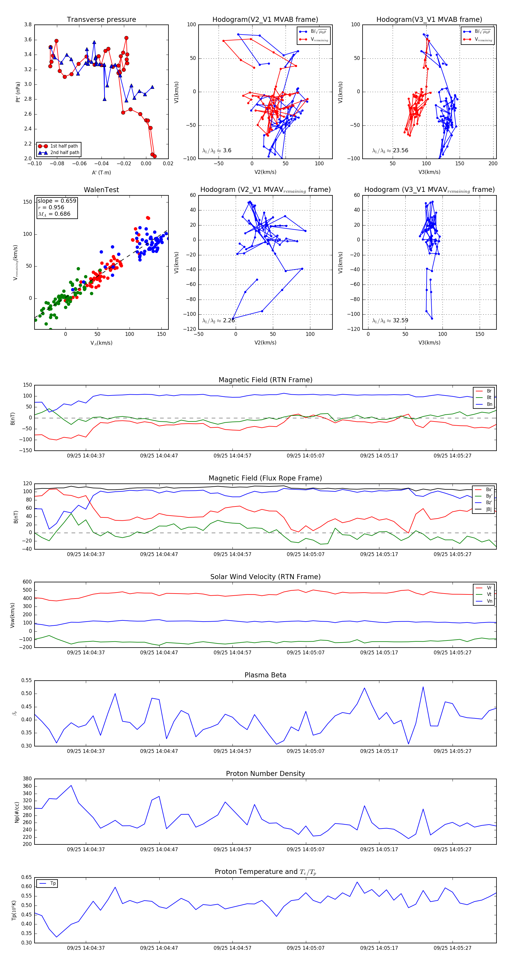
Flux Rope in 2023

Flux Rope Event 2023-09-25 14:04:30 ~ 2023-09-25 14:05:33 (64 seconds)


plot