HOME   LIST
‹–   –›

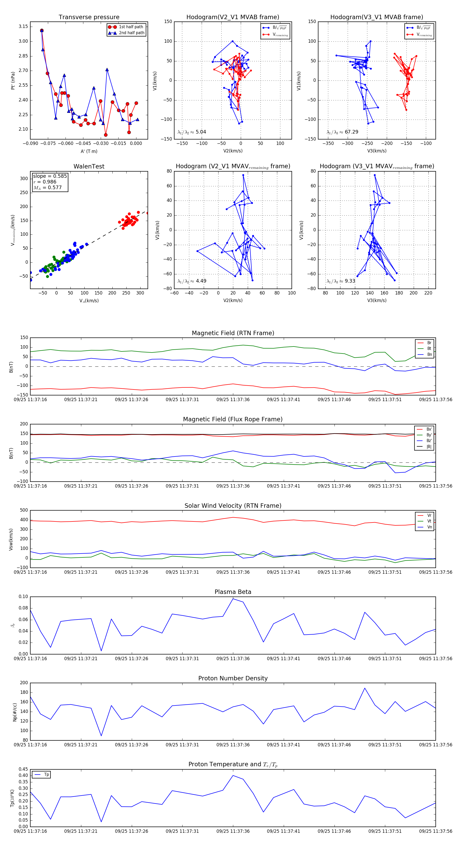
Flux Rope in 2023

Flux Rope Event 2023-09-25 11:37:16 ~ 2023-09-25 11:37:56 (41 seconds)


plot