HOME   LIST
‹–   –›

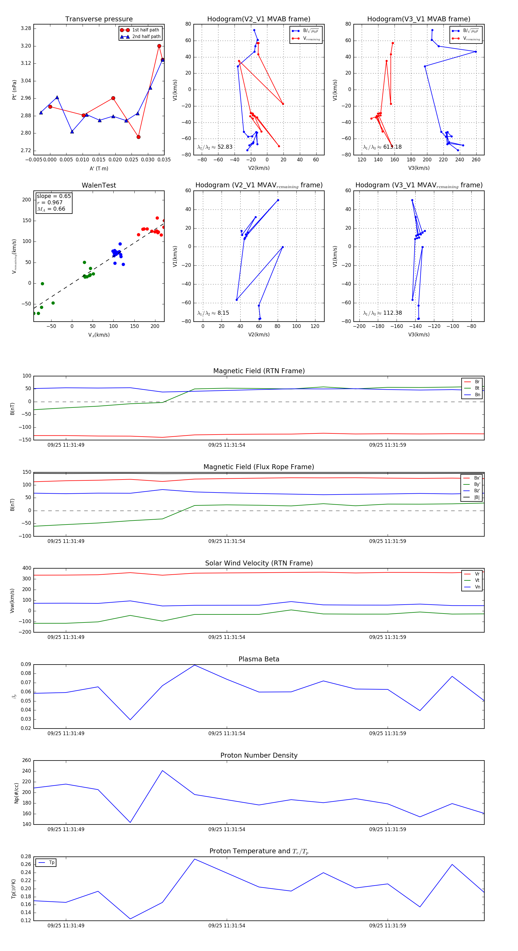
Flux Rope in 2023

Flux Rope Event 2023-09-25 11:31:48 ~ 2023-09-25 11:32:02 (15 seconds)


plot