HOME   LIST
‹–   –›

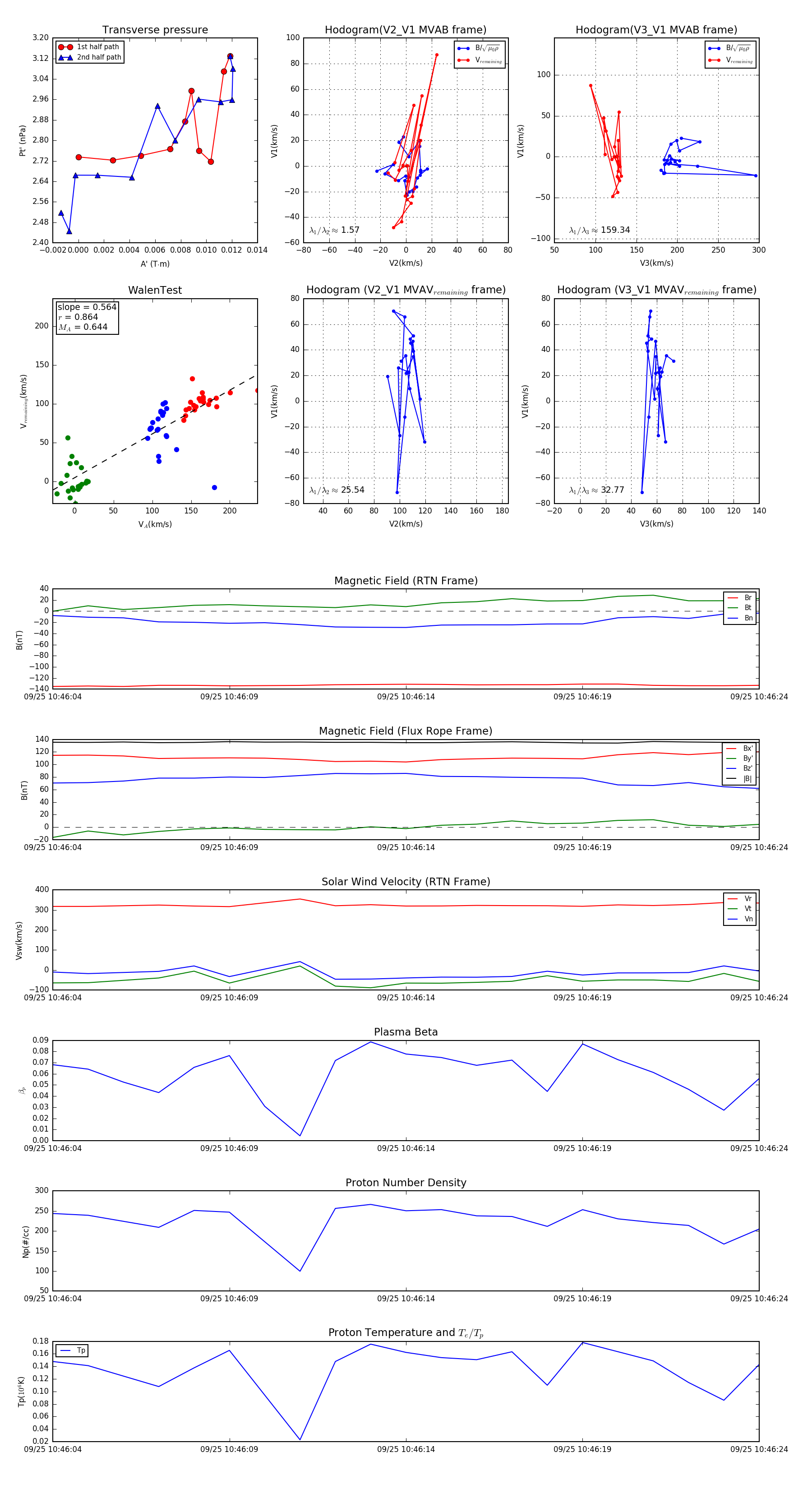
Flux Rope in 2023

Flux Rope Event 2023-09-25 10:46:04 ~ 2023-09-25 10:46:24 (21 seconds)


plot