HOME   LIST
‹–   –›

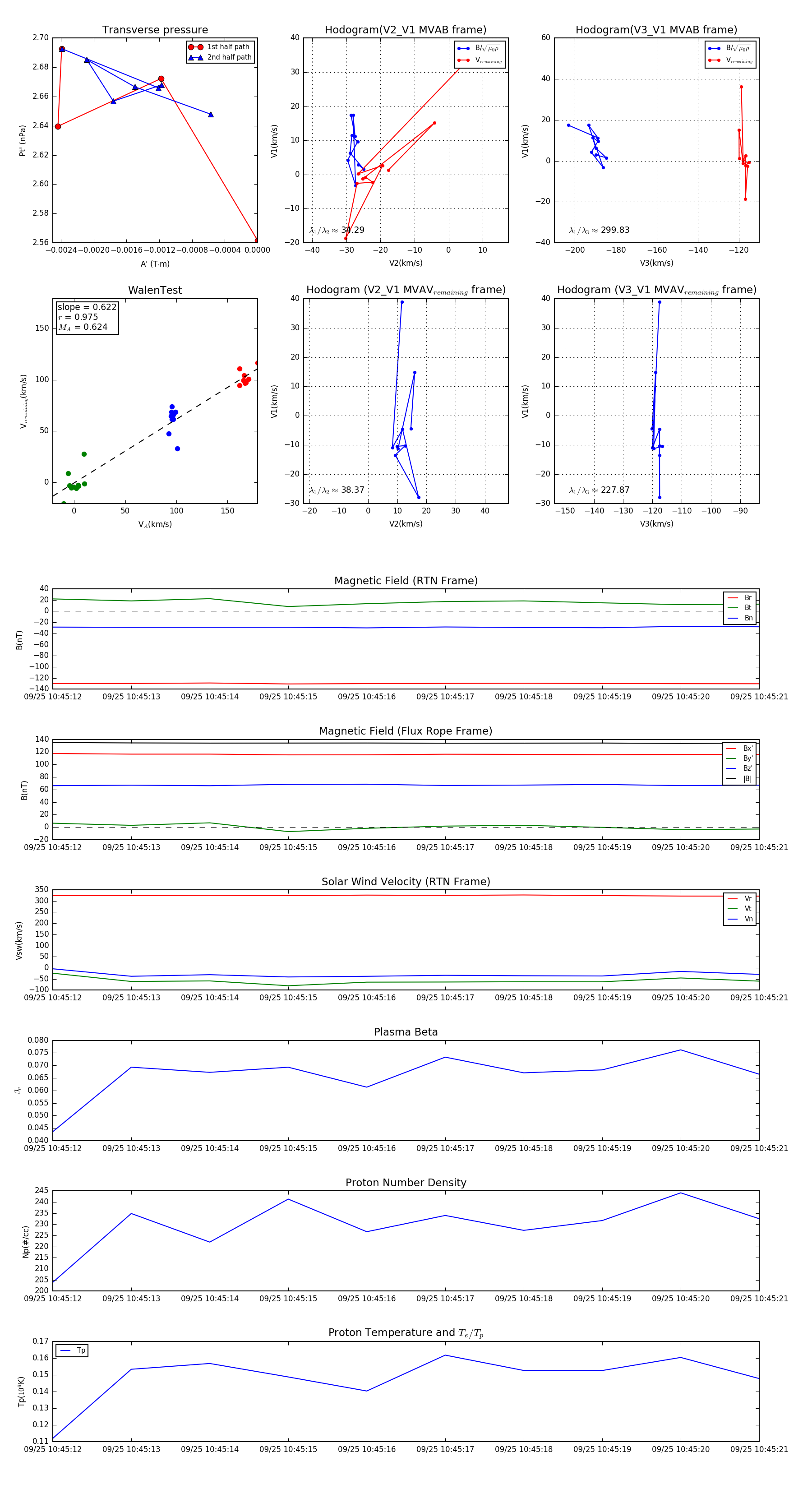
Flux Rope in 2023

Flux Rope Event 2023-09-25 10:45:12 ~ 2023-09-25 10:45:21 (10 seconds)


plot