HOME   LIST
‹–   –›

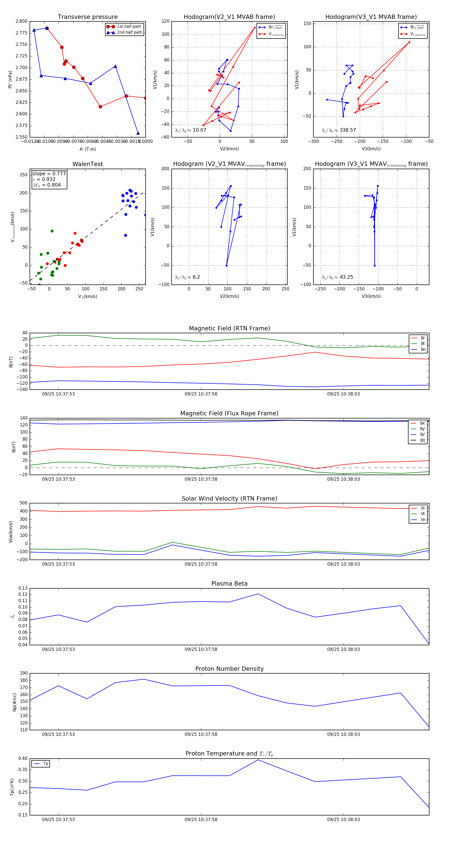
Flux Rope in 2023

Flux Rope Event 2023-09-25 10:37:52 ~ 2023-09-25 10:38:06 (15 seconds)


plot