HOME   LIST
‹–   –›

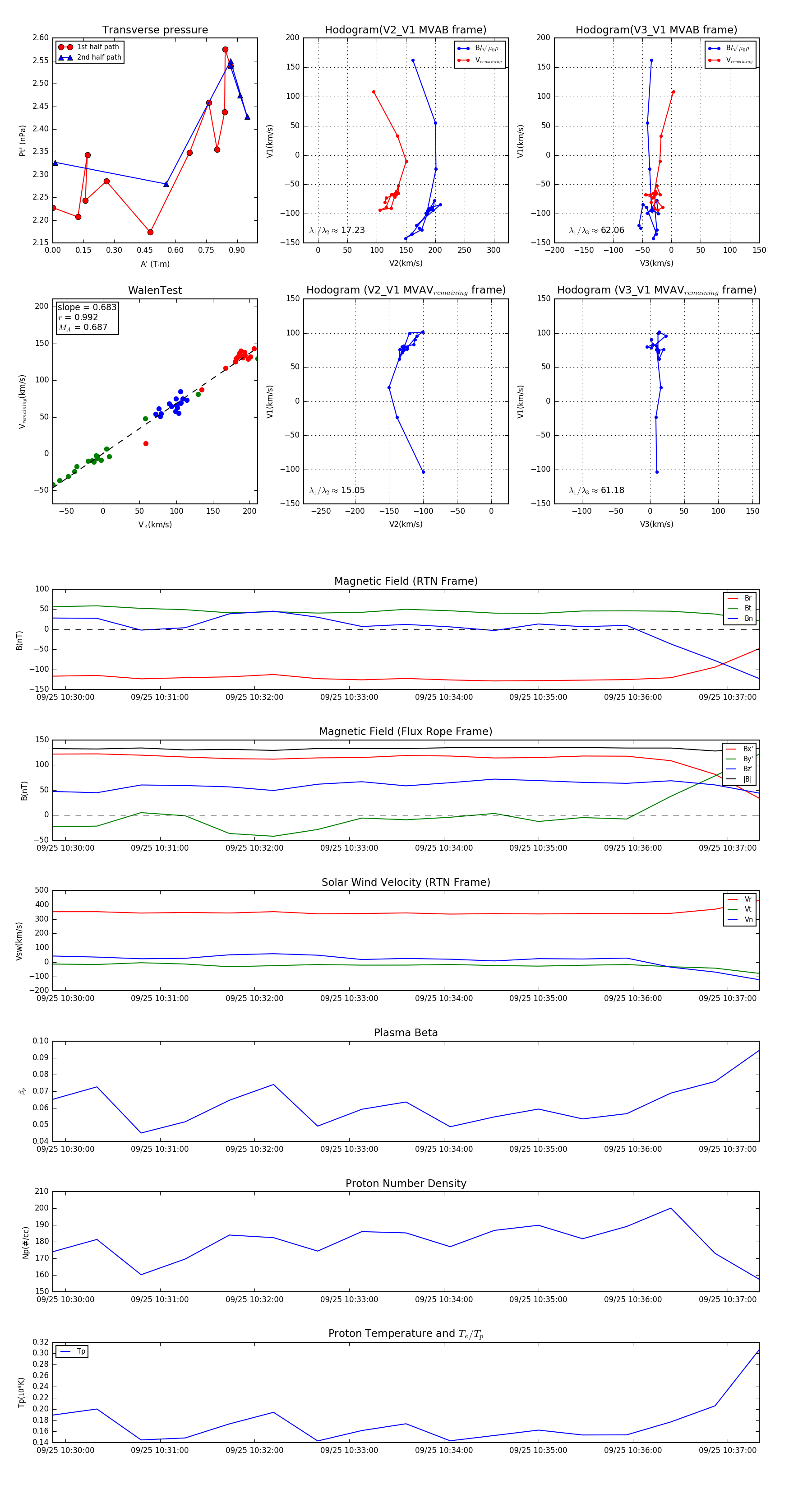
Flux Rope in 2023

Flux Rope Event 2023-09-25 10:29:52 ~ 2023-09-25 10:37:20 (449 seconds)


plot