HOME   LIST
‹–   –›

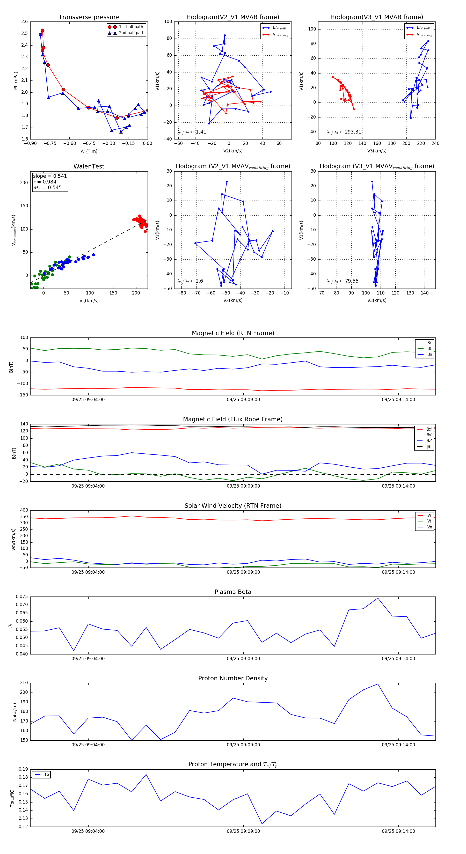
Flux Rope in 2023

Flux Rope Event 2023-09-25 09:02:08 ~ 2023-09-25 09:15:12 (785 seconds)


plot