HOME   LIST
‹–   –›

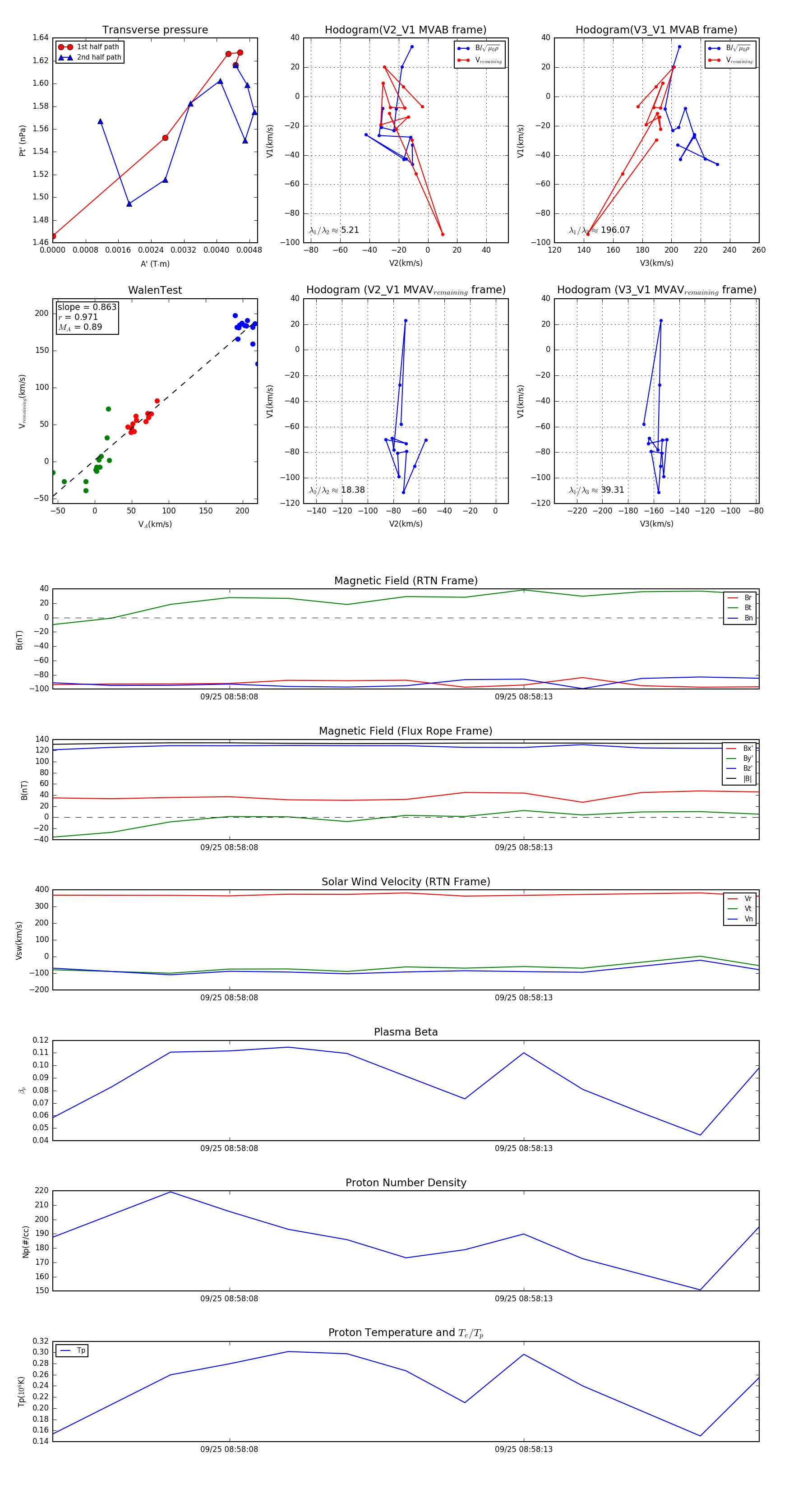
Flux Rope in 2023

Flux Rope Event 2023-09-25 08:58:05 ~ 2023-09-25 08:58:17 (13 seconds)


plot