HOME   LIST
‹–   –›

Flux Rope in 2023

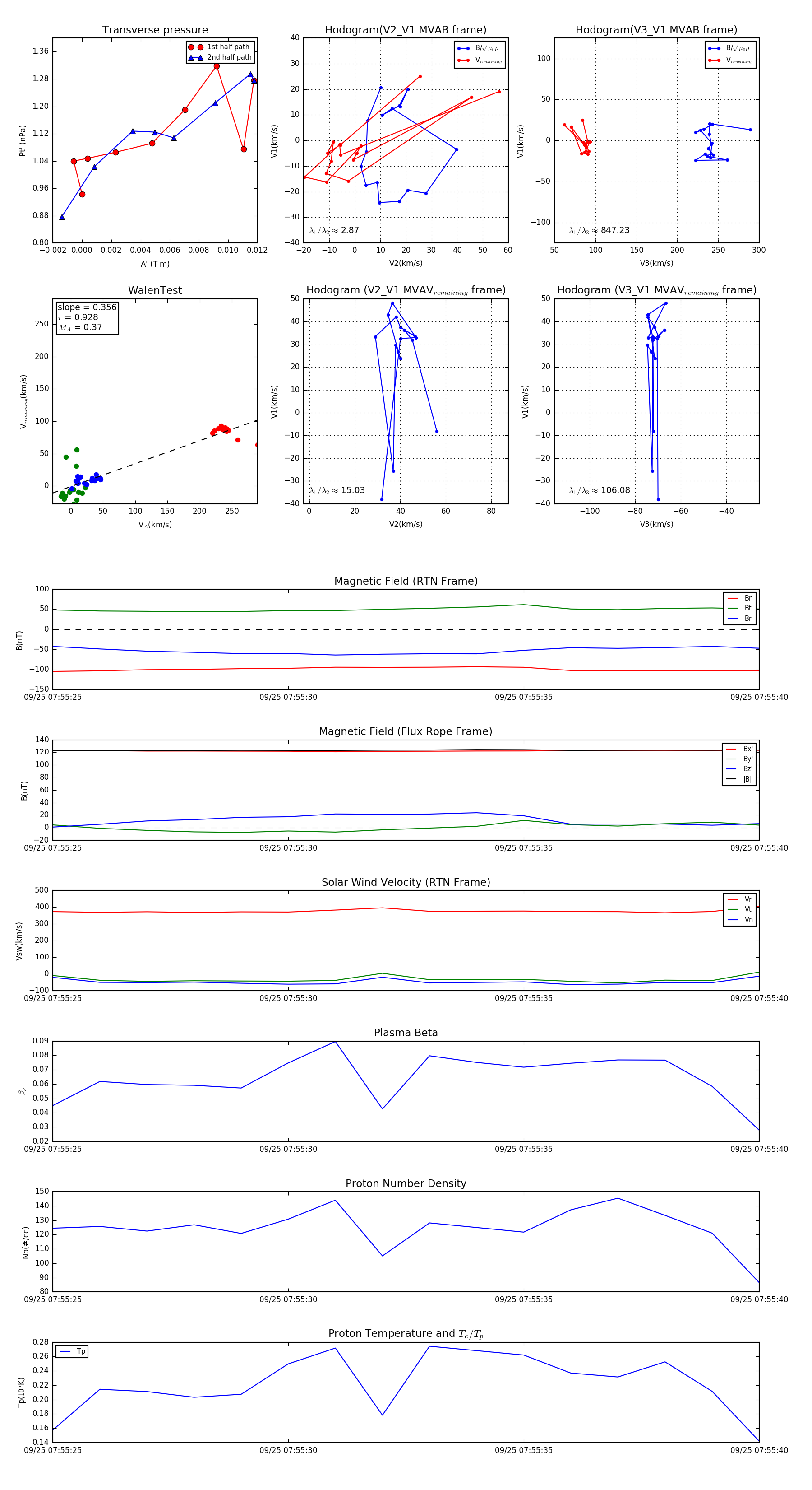
Flux Rope Event 2023-09-25 07:55:25 ~ 2023-09-25 07:55:40 (16 seconds)


plot