HOME   LIST
‹–   –›

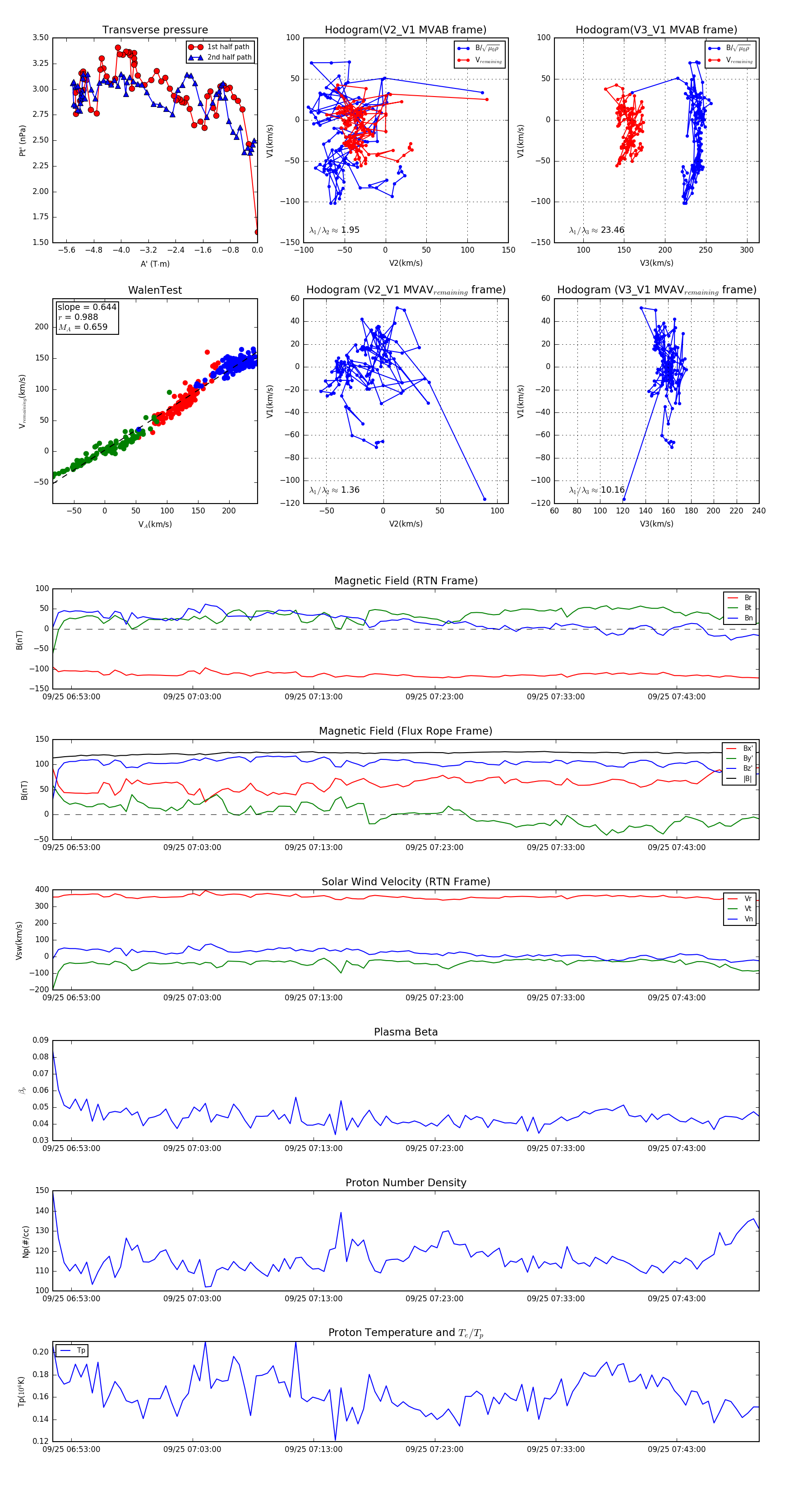
Flux Rope in 2023

Flux Rope Event 2023-09-25 06:51:28 ~ 2023-09-25 07:49:48 (3501 seconds)


plot