HOME   LIST
‹–   –›

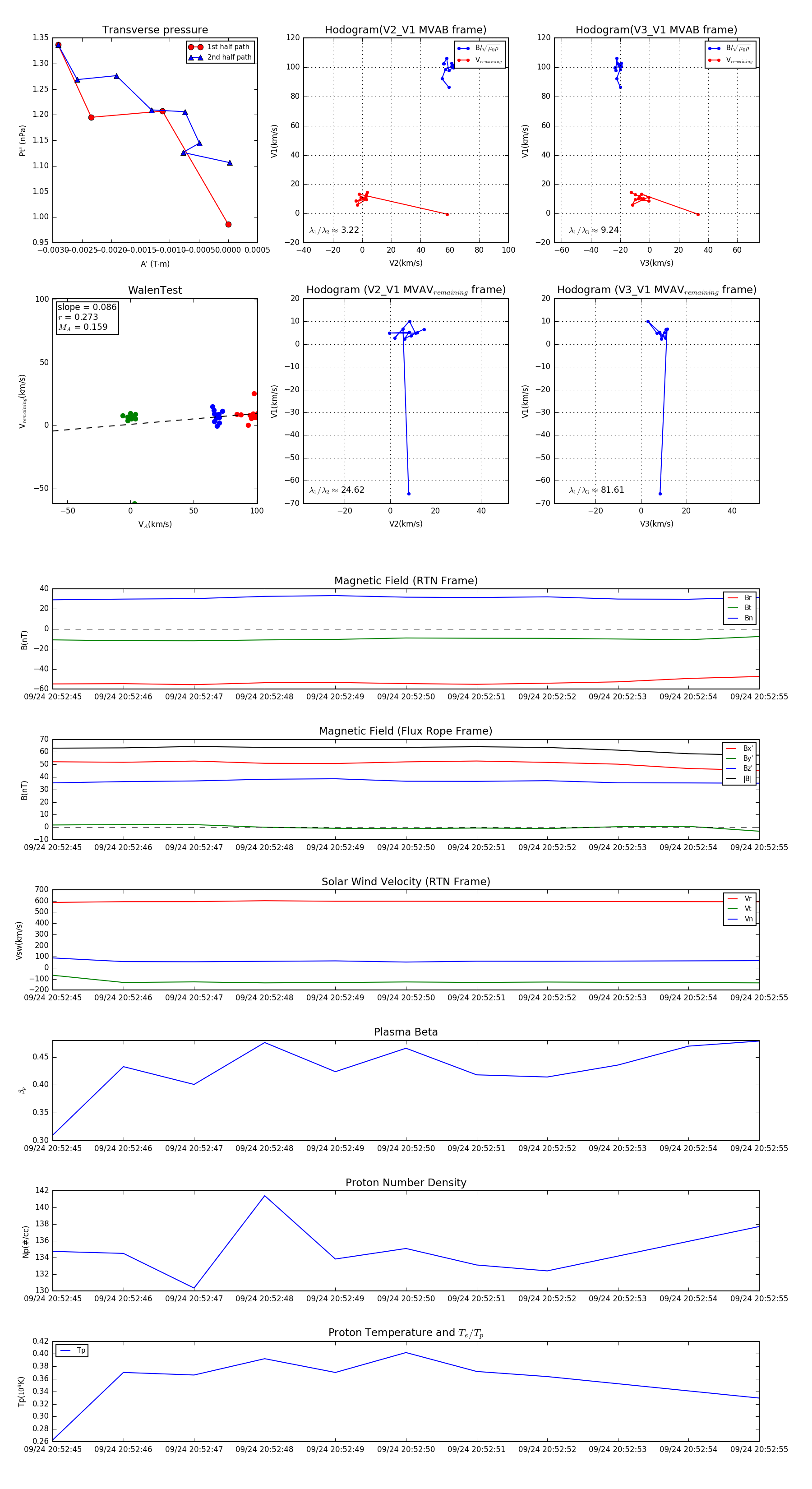
Flux Rope in 2023

Flux Rope Event 2023-09-24 20:52:45 ~ 2023-09-24 20:52:55 (11 seconds)


plot