HOME   LIST
‹–   –›

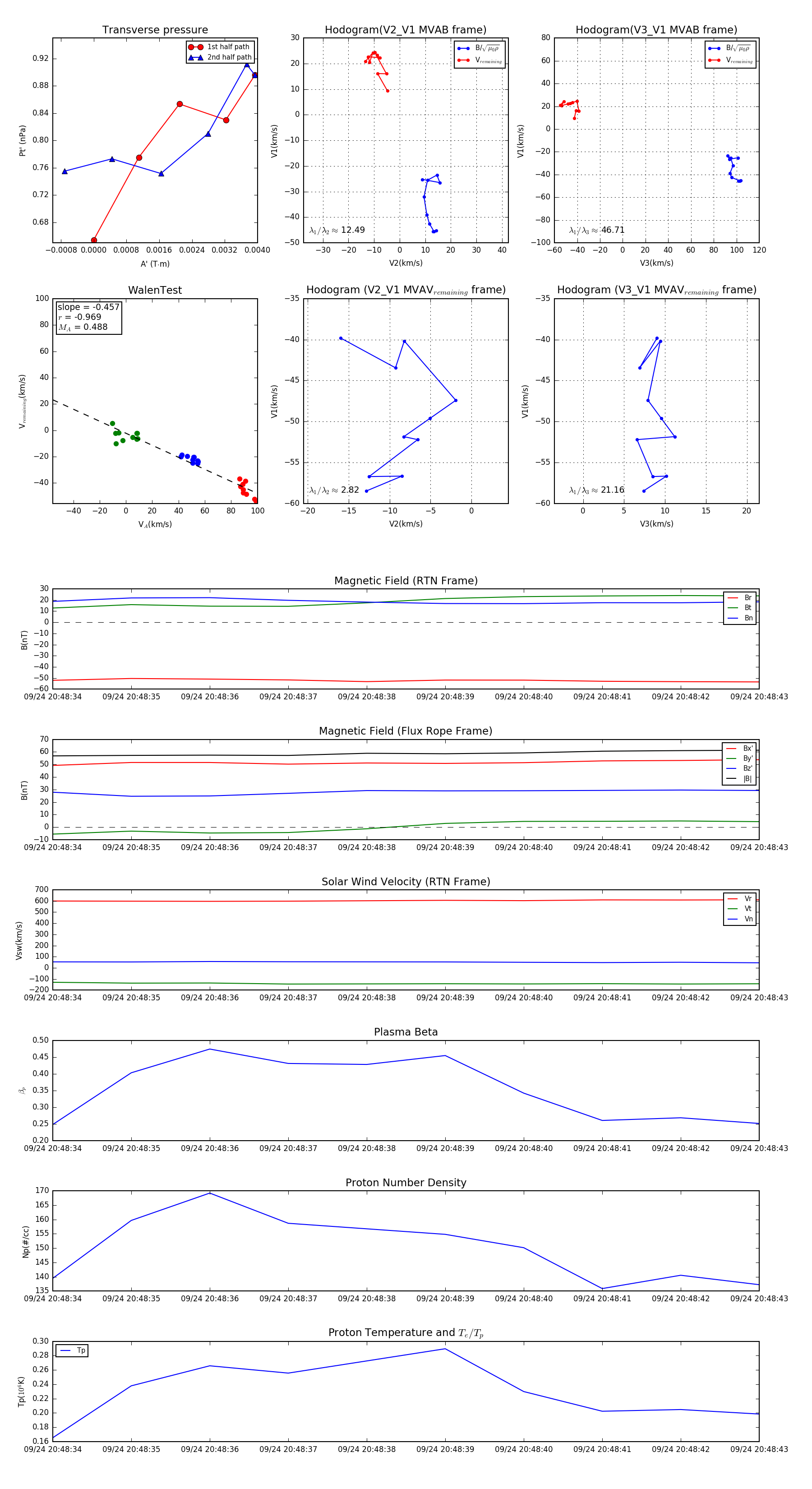
Flux Rope in 2023

Flux Rope Event 2023-09-24 20:48:34 ~ 2023-09-24 20:48:43 (10 seconds)


plot