HOME   LIST
‹–   –›

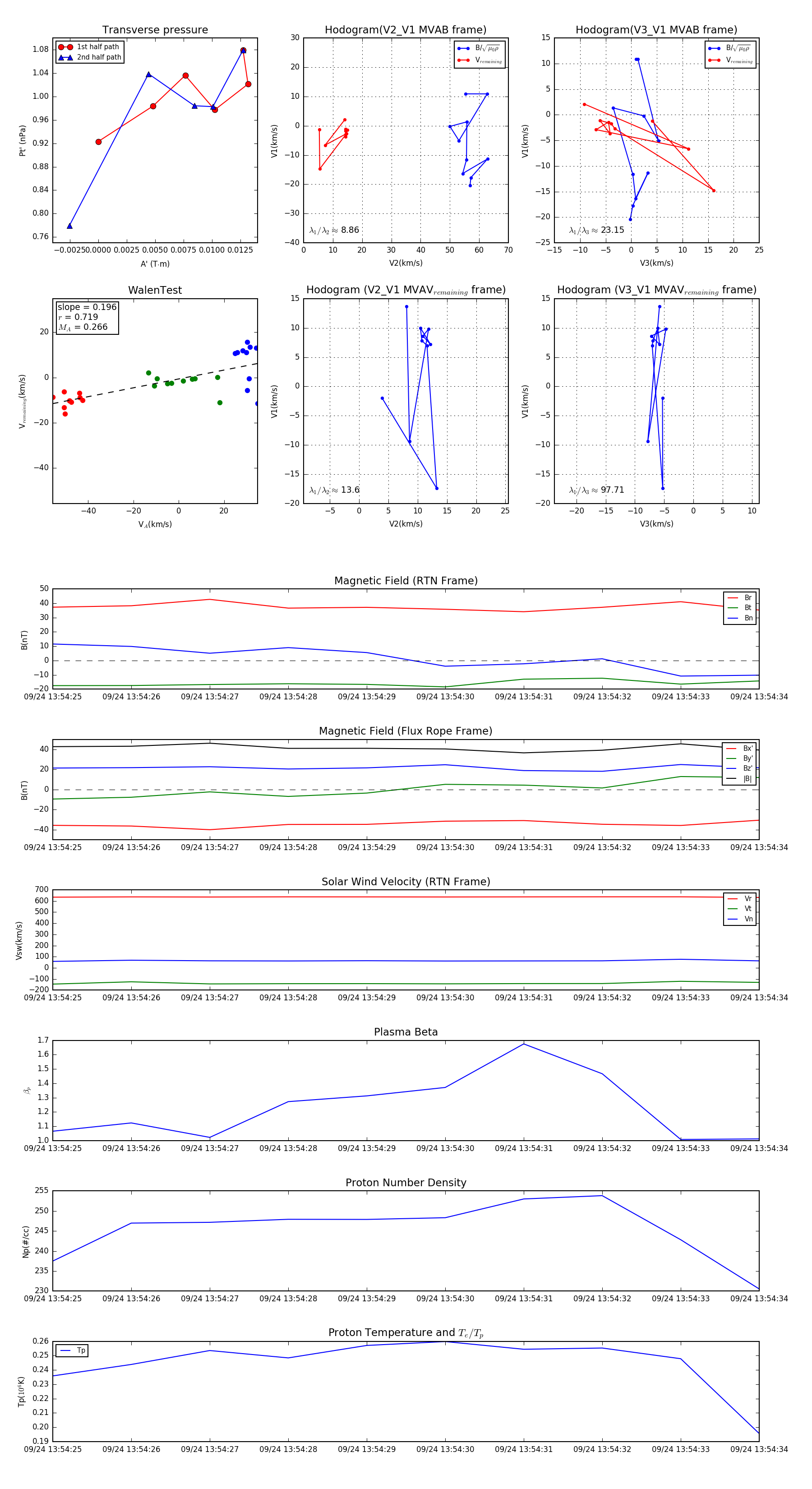
Flux Rope in 2023

Flux Rope Event 2023-09-24 13:54:25 ~ 2023-09-24 13:54:34 (10 seconds)


plot