HOME   LIST
‹–   –›

Flux Rope in 2023

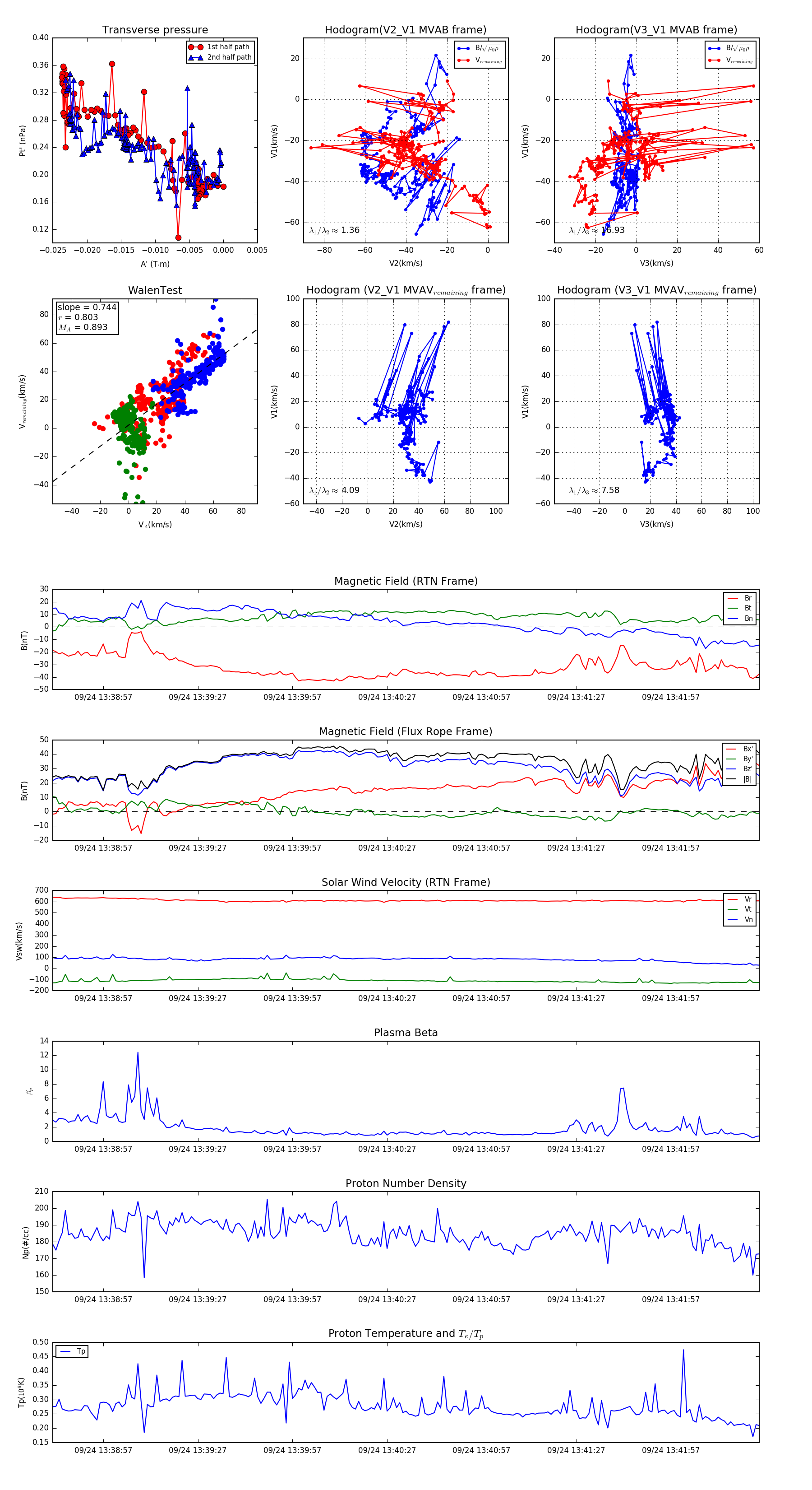
Flux Rope Event 2023-09-24 13:38:41 ~ 2023-09-24 13:42:25 (225 seconds)


plot