HOME   LIST
‹–   –›

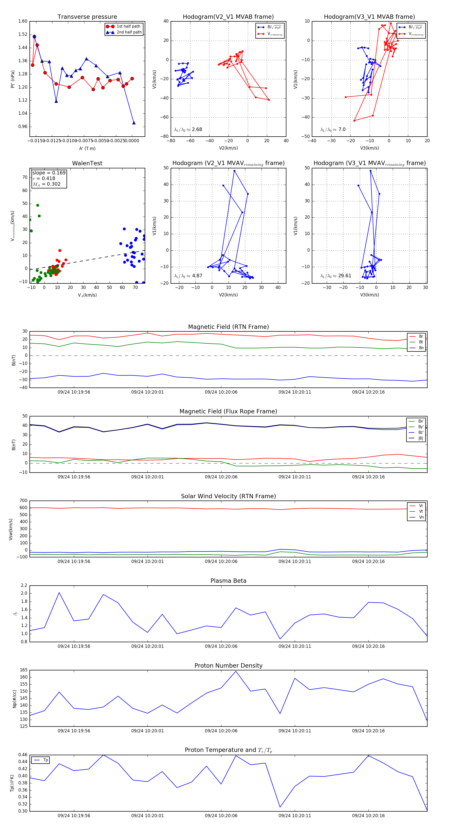
Flux Rope in 2023

Flux Rope Event 2023-09-24 10:19:53 ~ 2023-09-24 10:20:20 (28 seconds)


plot